灵活就业社保的缴费金额因地区和具体法规要求而异。以北京为例,养老保险缴费比例为20%,月最低缴费金额为1265.2元
那么,江苏泰州灵活就业人员社保缴费基数最新标准,灵活就业人员自己交社保一个月得交多少钱?根据新社通app-社保缴费查询工具提供的2025社保缴费标准详情数据:
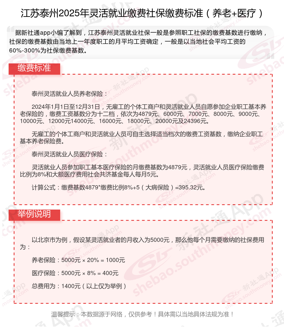
泰州灵活就业人员养老保险: 2024年1月1日至12月31日,无雇工的个体工商户和灵活就业人员自愿参加企业职工基本养老保险的,缴费工资基数分为十二档,依次为4879元、6000元、7000元、8000元、9000元、10000元、12000元14000元、16000元、18000元、20000元及24396元。 无雇工的个体工商户和灵活就业人员可自主选择适当档次的缴费工资基数,缴纳企业职工基本养老保险费。 泰州灵活就业人员医疗保险: 灵活就业人员参加职工基本医疗保险的月缴费基数为4879元,灵活就业人员医疗保险缴费比例为8%和大额医疗费用社会共济基金每人每月5元。 计算公式:缴费基数4879*缴费比例8%+5(大病保险)=395.32元。

新社通APP社保计算器,可以查询您的社保缴费明细啦~,点击下方获取
新社通社保计算器计算所得,数据仅供参考。
社保的作用可以为以下几点:
养老保险:就是退休后可以拿养老金。由单位和职工共同缴费。养老保险交得多以后领的多,交得久以后领的多。累积缴纳满15年,到达退休年龄可办理退休,领取养老金。
医疗保险:减轻医疗费用负担,在生病或受伤时,可以报销部分医疗费用,降低个人的经济压力。
工伤保险:为职工提供工伤保险,支付医疗费用和生活护理费等。
失业保险:如果因公司辞退而失业,可以去相关部门登记,通过审批后可以获得失业证,并领取失业金。
生育保险:对女职工在生育期间的医疗费用和生育津贴进行补偿,生育权益。
灵活就业社保断缴多久后就无效了?
灵活就业人员的社保一般可以在连续3个月不交后视为断缴。具体来说:
社保断缴
根据法规,如果灵活就业人员未在时间内办理参保手续,或连续中断缴费三个月,这将被视为中断参保。在中断后办理参保手续并连续缴费满6个月后,方可再次享受医保待遇。然而,如果在中断后的3个月内及时补缴,那么从补缴的次月起就可以恢复医保待遇。
社保断缴的影响
医疗保险:社保一旦断缴,从断缴的第二个月开始,灵活就业人员就无法享受医保待遇。断缴超过3个月后,即使在续保时,也会有3个月的等待期,期间同样无法享受医保。此外,医疗保险的累计缴费年限也会受到影响,进而影响到退休后的医保待遇。
养老保险是累计计算的,断缴不会对之前已经缴纳的养老保险产生影响,也不会清0。但断缴会影响退休后的养老金待遇,因为缴费年限越长,领取的养老金就越多。其他险种:如生育保险、工伤保险等,都需要连续缴纳一定的时间才能享受待遇。断缴会影响到这些险种的待遇享受。避免社保断缴的建议对于灵活就业人员来说,应尽量避免社保断缴。如果因某些原因无法继续缴纳社保,可以选择以个人的身份继续参保或者以城乡居民的身份参保。这样虽然待遇会低于职工社保,但至少可以保持社保的连续性,避免断缴带来的各种影响。
缴纳社保
缴纳社保
海东社保费
缴纳社保
宿迁社保费
缴纳社保
缴纳社保
绍兴灵活就业人员
农村每年交的社保到底交到多少年
缴纳社保