今天聊一下灵活就业人员社保缴费问题!
安徽合肥灵活就业人员社保缴费最低标准来了!养老金高低由缴费基数确定,提高缴费年限更划算。选择缴费档次时应考虑个人经济状况和养老需求。下面随新社通app小编一起了解安徽合肥灵活就业人员社保的详情吧。
据新社通app数据显示,安徽合肥企业灵活就业养老保险的缴费基数为:4227元。
缴费比例:在企业参保缴费的情况下,单位缴纳比例为16%,个人缴纳比例为8%。而灵活就业人员参保缴费的比例为个人20%。
另外,需要注意的是,这些缴费标准可能会随着时间和方案的变化而调整。为了获取最新的安徽合肥灵活就业养老保险缴费标准信息,建议查阅相关消息或咨询当地社保部门。总的来说,了解并遵守当地的养老保险缴费标准是每个人的责任,也是保证个人权益的重要方案。
(注:本文数据仅供参考,具体以当地缴费标准为准)
灵活就业人员自己交保险一个月多少钱?安徽合肥自己社保缴纳金额是怎么计算?根据新社通app-社保缴费查询工具提供的最新数据如下:

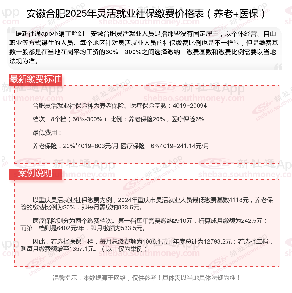
合肥灵活就业社保险种为养老保险、医疗保险基数:4019~20094
档次:8个档(60%-300%)比例:养老保险20%,医疗保险6%
最低费用:
养老保险:20%*4019=803元/月医疗保险:6%4019=241.14元/月
新社通APP社保计算器,可以查询您的社保缴费明细啦~,点击下方获取
新社通社保计算器计算所得,数据仅供参考。
缴纳社保是为了保护公民在面临年老、疾病、工伤、失业、生育等情形时,能够依法从社会获得物质帮助的权利。具体来说,缴纳社保的作用主要体现在以下几个方面:
提供基本的社会保险:社保体系能够保证个人及其家庭的基本生活。当参保公民遭遇年老、疾病、生育、工伤、失业等风险时,能够为其给予物质帮助、减少经济损失、其基本的生活。
促进经济发展:社保保险不仅可以让劳动人员奋斗更有动力,以提高产品的生产效率,还能够减轻个人的经济负担,从而提高个人的消费能力,促进社会经济发展。
维护社会稳定:社保体系的实施可以维护社会稳定。社保体系可以减轻个人负担,提高个人生活水平,减少社会矛盾。
大连社保缴费
公司员工社保
南通社保缴费查询
社保查询
社保查询个人账户缴费明细查询
缴纳社保
个人社保缴费在哪里查询缴费记录,个人社保缴费明细在哪里查询?
咸阳社保
缴纳社保
灵活社保缴费