今天聊一下灵活就业人员社保缴费问题!
灵活就业人员养老保险缴费算法
灵活就业人员参保费率一般为20%(8%计入个人账户),可选择社会平均工资的60%、100%、300%等各种档位作为缴费基数:
缴费金额=社会平均工资×档位×20%计入个人账户=社会平均工资×档位×8%,接下来随新社通APP一起了解灵活就业人员社保缴费的详情。
据新社通app数据显示,定西企业灵活就业养老保险的缴费基数为:4317元。
缴费比例:在企业参保缴费的情况下,单位缴纳比例为16%,个人缴纳比例为8%。而灵活就业人员参保缴费的比例为个人20%。
另外,需要注意的是,这些缴费标准可能会随着时间和方案的变化而调整。为了获取最新的定西灵活就业养老保险缴费标准信息,建议查阅相关消息或咨询当地社保部门。总的来说,了解并遵守当地的养老保险缴费标准是每个人的责任,也是保证个人权益的重要方案。
(注:本文数据仅供参考,具体以当地缴费标准为准)
定西自由职业社保缴纳金额是怎么计算?根据新社通app-社保缴费查询工具提供的最新数据如下:

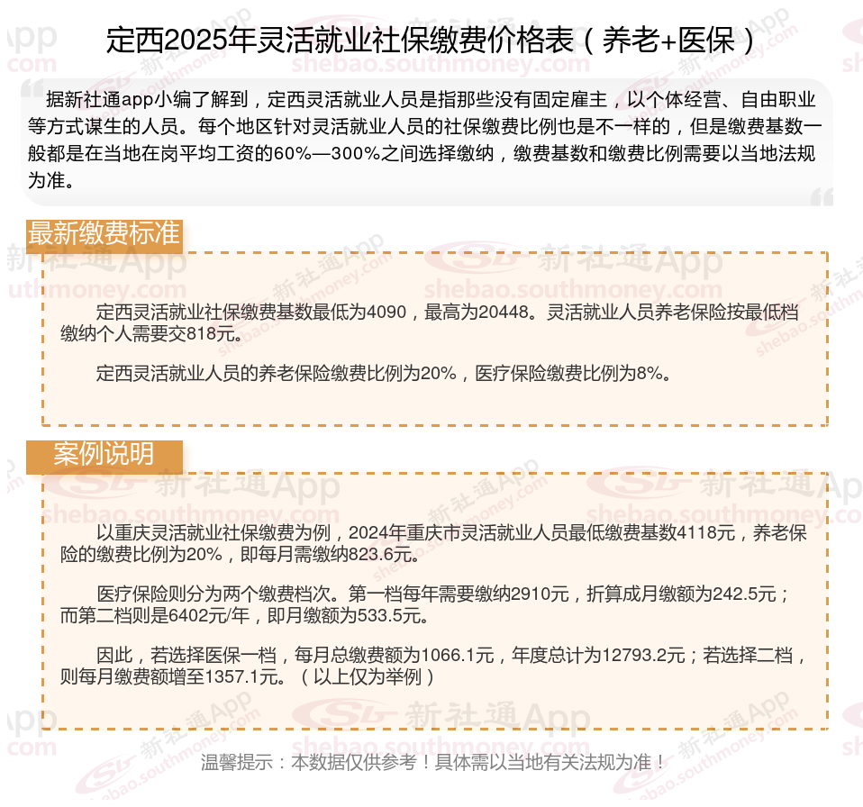
定西灵活就业社保缴费基数最低为4090,最高为20448。灵活就业人员养老保险按最低档缴纳个人需要交818元。
定西灵活就业人员的养老保险缴费比例为20%,医疗保险缴费比例为8%。
》点击新社通app社保计算器,了解你的社保缴费明细!
新社通app数据所得,数据仅供参考。
缴纳社保
一次性补缴社保新规
社保缴纳
缴纳社保
一次性补缴社保新规来了
永州社保缴费
灵活社保缴费
平凉最低工资
温州灵活就业人员
公司加个人社保