社保自己到底可不可以交?
个人是可以自己交社保的。
只能缴纳养老金和医疗保险这两部分。
1、个人可以以自由职业者的身份上社保(养老+医疗);
2、参保条件:城镇户口或农转非户口;
3、缴费标准:以上一年本地社平工资为基础,养老缴费比例是20%,医疗约9%,目前尚有80%和100%两档可以选择。
法律依据
《社会保险法》第十二条
用人单位应当按照本单位职工工资总额的比例缴纳基本养老保险费,记入基本养老保险统筹基金。职工应当按照本人工资的比例缴纳基本养老保险费,记入个人账户。无雇工的个体工商户、未在用人单位参加基本养老保险的非全日制从业人员以及其他灵活就业人员参加基本养老保险的,应当按照缴纳基本养老保险费,分别记入基本养老保险统筹基金和个人账户。
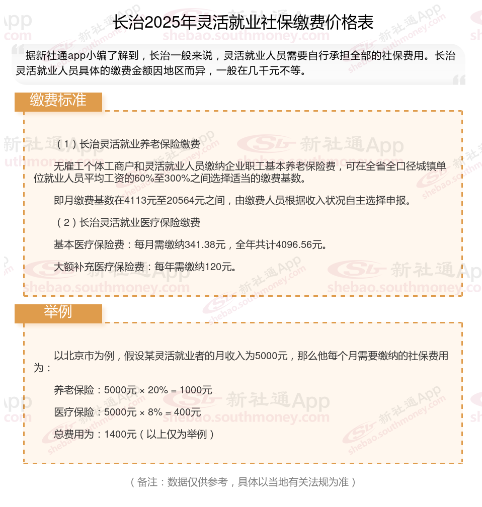
社保个人交需要多少钱一个月?根据新社通app-社保缴费查询工具提供的2025社保缴费标准详情数据如下:

灵活就业人员的社保缴费基数和比例是根据当地在岗职工平均工资的一定比例来确定的。灵活就业人员在参加养老保险时,缴费基数通常参照当地在岗职工的平均工资,一般来说,灵活就业人员可以选择按照在岗职工月平均工资的一定比例(如40%至100%)来缴纳基本养老保险费。医疗保险缴费基数:对于医疗保险,灵活就业人员一般是按照当地上年度月平均工资的一定比例(如4.2%至8%)来缴纳基本医疗保险费,具体比例可能因地区而异。
据新社通app数据显示,长治灵活就业养老保险最低缴费基数为:4113元;个人的缴费比例分别为:20%;
个人缴费金额:822.6元。
(注:本文数据仅供参考,具体以当地缴费标准为准)
社保缴纳比例
社保缴纳
陕西铜川
社保断交
一次性补缴社保新规来了
呼和浩特最低工资标准
缴纳社保
临沂灵活就业社保
缴纳社保
一次性补缴社保2025