山东菏泽4050灵活就业社保补贴是什么?今天聊一下4050补贴话题。4050补贴听起来像是一个针对特定年龄人群的社保补贴。比如女性需年满40周岁,男性需年满50周岁(以申请当年12月31日为截止日期)。那么山东菏泽4050灵活就业社保补贴标准是多少钱?山东菏泽4050社保补贴可以领取多少?接下来随新社通APP小编了解一下山东菏泽4050灵活就业社保补贴的最新资讯。
一、?怎样查社保卡里面的补贴款4050的补贴有多少?
4050补贴到账或者4050补贴查询需要在保经办机构或支付宝查询到账。具体如下:
1、线下查询:可以携带身份证及社保卡前往当地社保经办机构的办理服务地方进行查询;
2、线上查询:可以通过支付宝或者所在城市的社保官网来进行查询。下面以支付宝为例,流程如下:
(1)进入支付宝页面,点击市民中心;
(2)进入市民中心页面,点击社保;
(3)进入社保页面,点击4050社保补贴查询即可。
通常申领年限为三年,女性满45周岁,男性55周岁申请的,补贴申领至退休(就是最长年限五年)达到退休年龄的就没有补贴了。
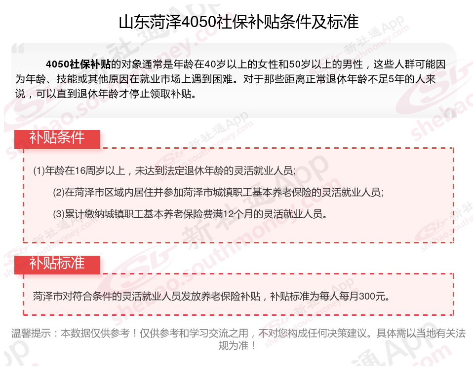
二、2025年山东菏泽4050社保补贴标准,最新领取条件来了

灵活社保缴费
4050补贴
灵活就业人员自己交社保一个月得交多少钱
缴纳基数
杭州社保新规
缴纳社保
社保续交
武威最低工资标准是多少
社保续交
遵义社保