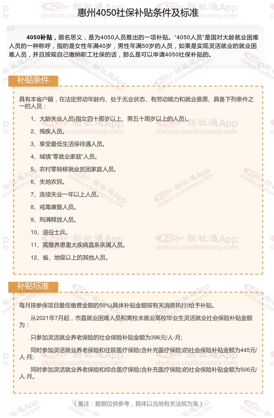
4050补贴需要以灵活就业身份参加职工养老和医疗保险,补贴标准不超过实际缴费的三分之二,最长3年,距离退休不足5年的可延长到退休。补贴对象包括国企下岗人员、低保家庭等。申请流程需要提交身份证、银行账户等。那么惠州4050灵活就业社保补贴标准是多少钱?惠州4050社保补贴条件是什么?接下来随新社通APP小编了解一下最新资讯。
一、2025年惠州灵活就业4050社保补贴标准和条件是什么

二、2025年惠州不可以领取灵活就业4050社保补贴的六类人:
惠州不可以领取灵活就业4050社保补贴的六类人:
1、农村户口;
2、非就业困难人员;
3、超出自住房,有多余商品房或车辆;
4、超出法定退休年龄的;
5、未失业登记;
6、未以灵活就业人员身份交社保。
三类人符合领取灵活就业4050社保补贴的标准:贫困户、低保对象、重度残疾人等三类主要就业困难人员。
不过,符合特殊情况的部分农村户口人员是可以申请的,具体要咨询当地社保部门了。
》点击新社通app社保计算器,了解你的社保缴费明细!
新社通app数据所得,数据仅供参考。
灵活社保缴费
社保缴纳
社保缴纳
缴纳社保
2025年榆林社保每个月要交多少钱
缴纳社保
社保缴纳
毕节最低工资标准
灵活社保缴费
缴纳基数