灵活就业人员社保是为切实保证灵活就业人员这一特殊劳动群体的社会保险权益,针对不同类别的灵活就业人员推出不同的社保优惠。
据新社通app数据显示,海口灵活就业人员养老缴费基数2024-2025年最新标准如下:
养老保险最低缴费基数为:4830元;
个人缴费比例:20%,个人缴费金额:966元;
(注:本文数据仅供参考,具体以当地缴费标准为准)
海口灵活就业人员社保缴费基数2024-2025年最新标准是多少 灵活就业交社保划算吗?下表是2024-2025年海口社保费用明细参考,根据新社通app-社保缴费查询工具提供的最新数据如下:

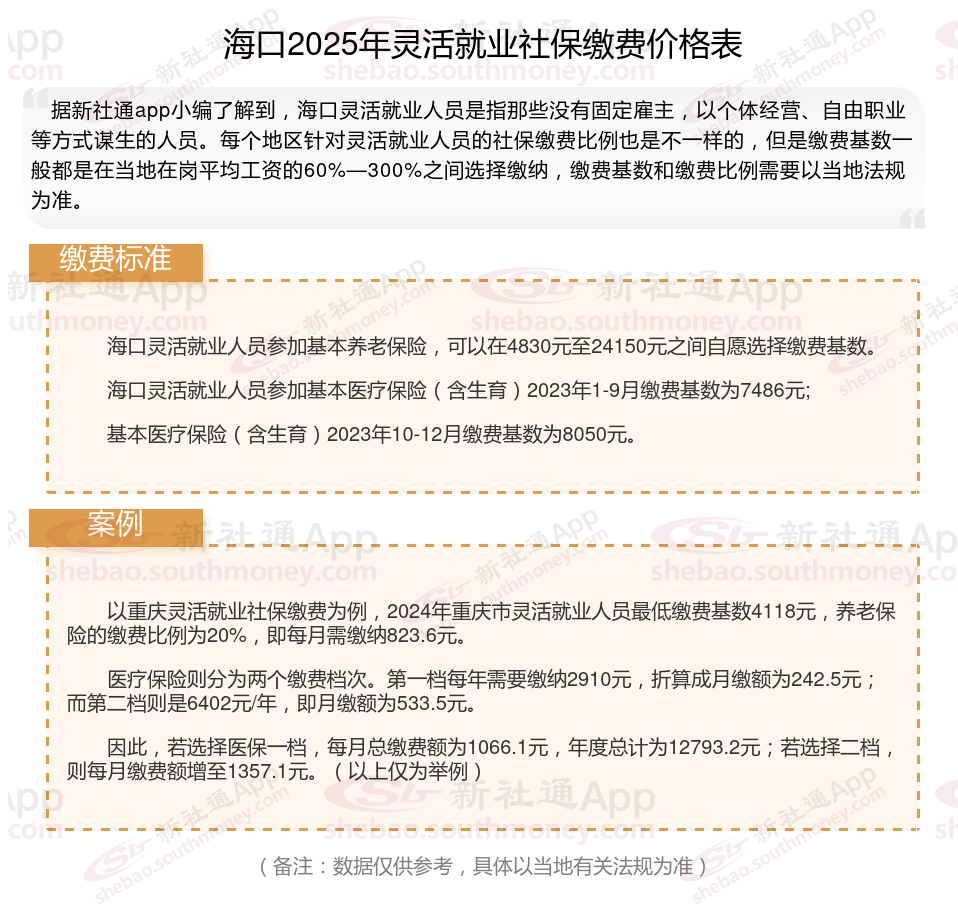
海口灵活就业人员参加基本养老保险,可以在4830元至24150元之间自愿选择缴费基数。
海口灵活就业人员参加基本医疗保险(含生育)2023年1-9月缴费基数为7486元;
基本医疗保险(含生育)2023年10-12月缴费基数为8050元。
灵活就业社保:按当地社平工资的60%-300%自己选择缴费基数,缴费方式可以选择按月、按季度、按半年或者按年度缴纳。
4050补贴
双鸭山社保
灵活社保缴费
2025年社保缴费基数上涨!
社保
社保断交
灵活社保缴费
商洛社保
灵活社保缴费
济宁社保缴费