今天聊一下灵活就业人员社保缴费问题!
江西新余灵活就业人员社保缴费最低标准来了!养老金高低由缴费基数确定,提高缴费年限更划算。选择缴费档次时应考虑个人经济状况和养老需求。下面随新社通app小编一起了解江西新余灵活就业人员社保的详情吧。
据新社通app数据显示,江西新余灵活就业养老保险最低缴费基数为:3839元;个人的缴费比例分别为:20%;
个人缴费金额:767.8元。
(注:本文数据仅供参考,具体以当地缴费标准为准)
灵活就业人员自己交保险一个月多少钱?江西新余打工人社保缴纳金额是怎么计算?根据新社通app-社保缴费查询工具提供的最新数据如下:

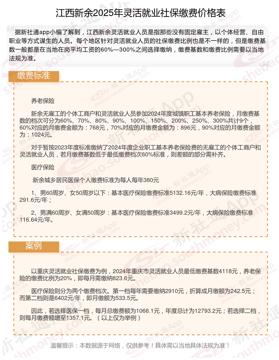
养老保险
新余无雇工的个体工商户和灵活就业人员参加2024年度城镇职工基本养老保险,月缴费基数的档次可分为60%、70%、80%、90%、100%、150%、200%、250%、300%共计9个,60%对应的月缴费金额为:768元,70%对应的月缴费金额为:896元,90%对应的月缴费金额为:1024元。
对于暂按2023年度标准缴纳了2024年度企业职工基本养老保险费的无雇工的个体工商户和灵活就业人员,若月缴费基数低于最低缴费档次60%标准,则差额的部分需补齐。
医疗保险
新余城乡居民医保个人缴费标准为每人每年380元
1、男60周岁、女50周岁以下:基本医疗保险缴费标准5132.16元/年,大病保险缴费标准291.6元/年;
2、男满60周岁、女满50周岁:基本医疗保险缴费标准3499.2元/年,大病保险缴费标准116.64元/年。
新社通APP社保计算器,一键算出您的社保缴费明细!
新社通社保计算器计算所得,数据仅供参考。
养老保险:为养老提供保险,确保劳动者在退休后能获得基本生活保证。
工伤保险:是发生工伤后可以获得赔偿。由单位缴费,职工个人不缴纳。
失业保险:在工作中,不少朋友会遇到单位倒闭,单位为了节省人效裁员等情况,一旦失业,我们就失去了经济来源,日常生活就会出现困难。而缴纳社保后,在失业期间我们可以领取失业补助金,并且还可以享受一些培训,促使我们快速再就业。
生育保险:用人单位已经缴纳生育保险费的,其职工享受生育保险待遇;职工未就业配偶享受生育医疗费用待遇。所需资金从生育保险基金中支付。
医疗保险:为参保人员提供医疗报销服务,减轻因疾病带来的经济负担。同时,老年时还能享受相应的医保待遇。
那曲最低工资
缴纳社保
退休工资计算
缴纳社保
什么是社保缴费基数
什么是社保缴费基数
社保交完
农村社保该怎么停止缴费的?
企业社会保险
登录社保