对于灵活就业者来说,社保缴纳是一个非常重要的问题。那么,2025年蚌埠灵活就业社保怎么交?一个月要交多少呢?领取待遇如何计算的?接下来随新社通APP小编一起了解蚌埠灵活就业社保缴费具体详情吧。
一、2024年蚌埠灵活就业社保缴费基数、比例最新消息
(1)基数:蚌埠灵活就业社保参照职工社保的缴费基数进行缴纳。而社保缴费基数由当地上一年度职工的月平均工资确定,一般是以当地社会平均工资的60%-300%为社保缴费基数,基本上分为60%、80%、90%、100%、150%、200%、250%、300%等八个缴费档次。由于各地区经济发展水平不一,职工月平均工资存在差异,所以各地区的社保缴费基数上下限也不同。比如北京2024年的缴费基数上下限为6326元-33891元,浙江2024年的缴费基数上下限为4462元-24060元。
(2)比例:蚌埠社保缴费比例各个地区标准有些细微的差别,并且会不断产生新的变化。
社保缴纳费用是以缴费基数为基数以一定的比例进行缴费,职工社保分为单位缴纳部分和个人缴纳部分,两者缴纳比例不同,但是灵活就业人员参保职工社保没有单位负责,将全部由个人缴费。
提示:灵活就业养老保险的缴费比例一致,都是社保缴费基数的20%。
灵活就业医保的缴费比例就有些差异了,有些地方是6%,有些地方是8%,有些地方是13%。
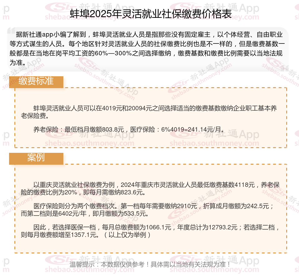
二、2024年蚌埠灵活就业社保缴费标准表蚌埠灵活就业社保多少钱一个月?

蚌埠灵活就业人员社保缴费档次表:一般分为五个档次,具体为上年度在岗职工平均工资的60%、70%、80%、90%和100%。灵活就业人员可以根据自己的意愿选择缴费档次,缴费比例为20%,其中12%进入统筹基金,8%进入个人账户。
汕头社保缴费
灵活社保缴费
社保缴纳
辽阳社保的缴费标准是多少?
灵活社保缴费
如何查询个人社保缴费记录
灵活社保缴费
山东菏泽社保
社保续交
江苏徐州最低工资标准是多少