灵活就业社保:主要包括养老和医疗保险,不包括工伤、失业和生育保险。
据新社通app数据显示,茂名灵活就业养老保险缴费基数2024-2025年最新标准如下:
最低缴费基数:4190元;
个人缴费比例:20%;
(注:本文数据仅供参考,具体以当地缴费标准为准)
茂名社保缴费多少钱?下表是2024-2025年茂名社保费用明细参考,根据新社通app-社保缴费查询工具提供的最新数据如下:

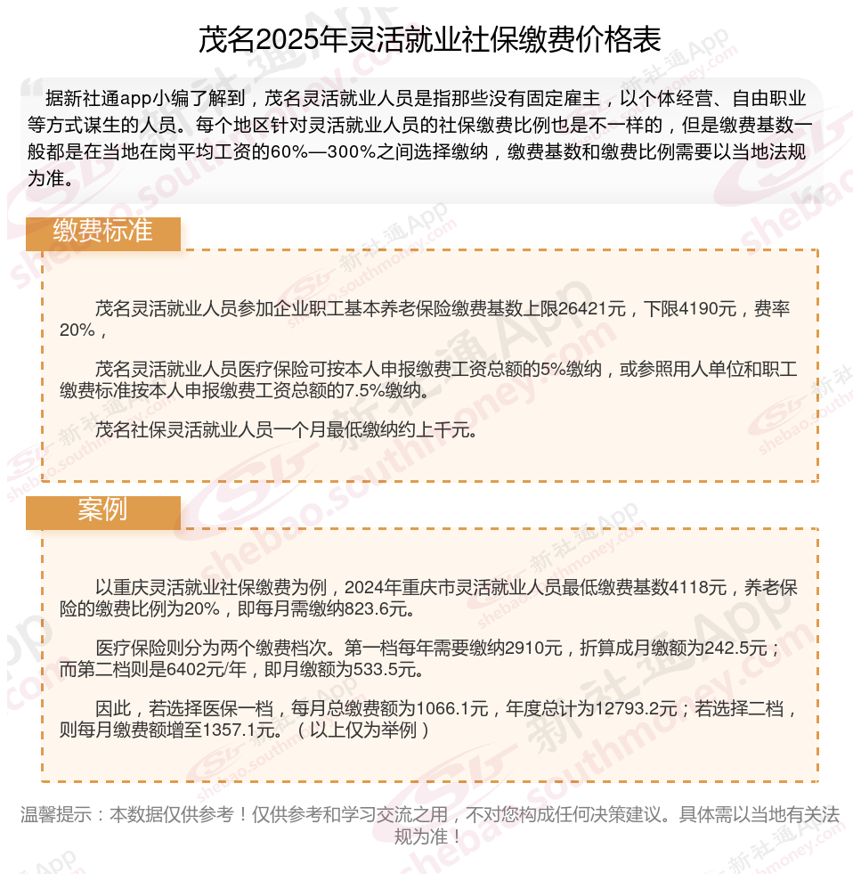
茂名灵活就业人员参加企业职工基本养老保险缴费基数上限26421元,下限4190元,费率20%,
茂名灵活就业人员医疗保险可按本人申报缴费工资总额的5%缴纳,或参照用人单位和职工缴费标准按本人申报缴费工资总额的7.5%缴纳。
茂名社保灵活就业人员一个月最低缴纳约上千元。
灵活就业社保:缴费基数为上年全省在岗职工月平均工资的60%-300%。
》》还不知道自己社保缴纳明细吗?点击新社通app社保计算器,查询所在城市社保缴费明细!
新社通app数据所得,数据仅供参考。
灵活社保缴费
4050补贴
缴纳社保
巴中社保
灵活社保缴费
社保断交
吕梁社保
五险一金扣多少
4050补贴
贵阳灵活就业