嘉兴灵活就业社保缴费价格表 2024-2025年嘉兴灵活就业养老、医保缴费标准一览表,下表是2024-2025年嘉兴社保费用明细参考,根据新社通app-社保缴费查询工具提供的最新数据如下:

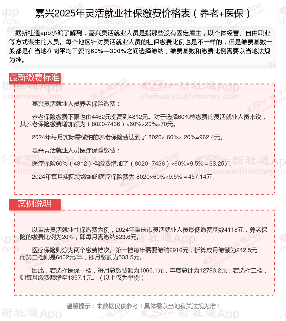
嘉兴灵活就业人员养老保险缴费:
养老保险缴费下限也由4462元提高到4812元。对于选择60%档缴费的灵活就业人员来说,其养老保险缴费增加额为(8020-7436)×60%×20%=70元。
2024年每月实际需缴纳的养老保险费达到了8020×60%×20%=962.4元。
嘉兴灵活就业人员医疗保险缴费:
医疗保险60%(4812)档缴费增加了(8020-7436)×60%×9.5%=33.25元。
2024年每月实际需缴纳的医疗保险费为8020×60%×9.5%=457.14元。
据新社通app数据显示,嘉兴养老保险缴费基数2024-2025年最新标准如下:
嘉兴灵活就业人员基本养老保险缴费基数暂按不低于4462元;
缴费比例:个人承担20%;养老保险缴费个人892.4元。
(注:本文数据仅供参考,具体以当地缴费标准为准)
自由职业社保的缴费要求则相对灵活,可以根据自身情况选择缴费基数和缴费比例,但同样需要达到一定的缴费年限才能享受相应的待遇。
如何查询个人参保信息
社保缴纳
灵活社保缴费
失业金领取
广西崇左最低工资标准是多少
驻马店社保的缴费标准是多少?
缴纳社保
灵活社保缴费
社保断交