灵活就业人员的社保缴费基数通常是根据当地职工平均工资的一定比例来计算的,一般会在40%至100%之间,具体比例可能因地区而异。例如,有些地方可能会要求以当地上年度在岗职工月平均工资为缴费基数。确定缴费基数之后,灵活就业人员需要按照一定的缴费比例来缴纳社保费用。养老保险缴费比例通常为20%,其中8%的部分会进入个人账户,而剩下的12%则会进入社会统筹基金。如果灵活就业人员的上年度月平均工资低于统筹地区上年度全口径城镇单位就业人员平均工资的60%,那么他们的缴费基数将按照60%来计算。相反,如果月平均工资超过统筹地区上年度全口径城镇单位就业人员平均工资的300%,那么缴费基数将按照300%来计算。
那么,南平灵活就业社保交多少钱?最新南平灵活就业人员社保养老、医疗缴费标准明细,根据新社通app-社保缴费查询工具提供的2025社保缴费标准详情数据:

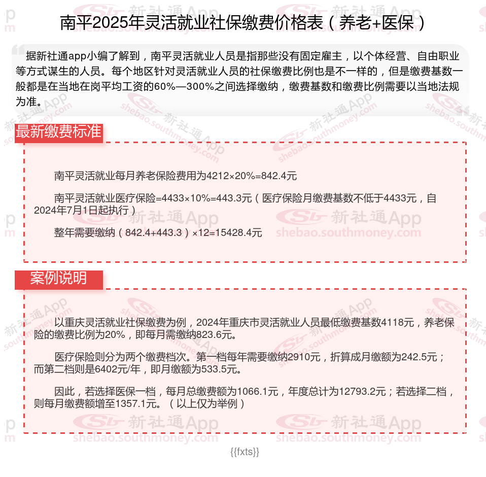
据新社通app数据显示,南平养老保险缴费基数2024-2025年最新标准如下:
南平灵活就业人员基本养老保险缴费基数暂按不低于4212元;
缴费比例:个人承担20%;养老保险缴费个人842.4元。
(注:本文数据仅供参考,具体以当地缴费标准为准)
2025南平职工养老保险金计算公式如下:
南平养老金=基础养老金+个人账户养老金+过渡性养老金
1、基础养老金计算公式=南平养老金计发基数×(1+平均缴费指数)÷2×缴费年限×1%。
2、个人账户养老金计算公式=养老保险个人账户累计储存额÷退休年龄确定的计发月数(养老保险计发月数:50岁195个月、55岁170个月、60岁139个月)。
3、过渡性养老金=当年的养老金计发基数×视同缴费指数×视同缴费年限×过渡系数;
养老金计算举例说明
假设,参保人新某某是南平地区企业退休职工,其中参保人新某某缴费年限25年,无视同缴费年限,60岁退休,退休时养老保险平均缴费指数0.6。根据消息显示,2024南平城镇职工基本养老保险基本养老金计发基数确定为7776元。那么参保人新某某退休之后每月分别所能领取的养老金为:
(1)基础养老金=7776×(1+0.6)÷2×25×1%=1555元;
(2)个人账户养老金=97032÷139=698.07元;
据新社通app养老金计算器测算显示:最终可以算出个人退休金:1555+698.07=2253.07元/月。
综上所述,养老金主要体现在缴费年限、基础养老金和个人账户养老金的积累上。虽然只有一年的差距,但这在养老金的计算和发放上可能会产生一定的影响。然而,我们也应该知道到工龄并不是确定养老金数额的唯一因素,地区计发基数、个人平均工资的不同,都是影响养老金的因素。
新社通APP社保计算器,一键算出您的社保缴费明细!
新社通社保计算器计算所得,数据仅供参考。
社保缴纳
铁门关社保缴费
灵活社保缴费
灵活就业补贴
灵活社保缴费
辽宁营口最低工资标准
荆门社保
辽宁抚顺最低工资
4050补贴
灵活社保缴费