据新社通app数据显示,聊城灵活就业人员养老缴费基数2024-2025年最新标准如下:
养老保险最低缴费基数为:4416元;
个人缴费比例:20%,个人缴费金额:883.2元;
(注:本文数据仅供参考,具体以当地缴费标准为准)
灵活就业社保缴费价格表来了!2024-2025年聊城灵活就业人员社保需要缴费多少钱一个月?根据新社通app-社保缴费查询工具提供的最新数据如下:

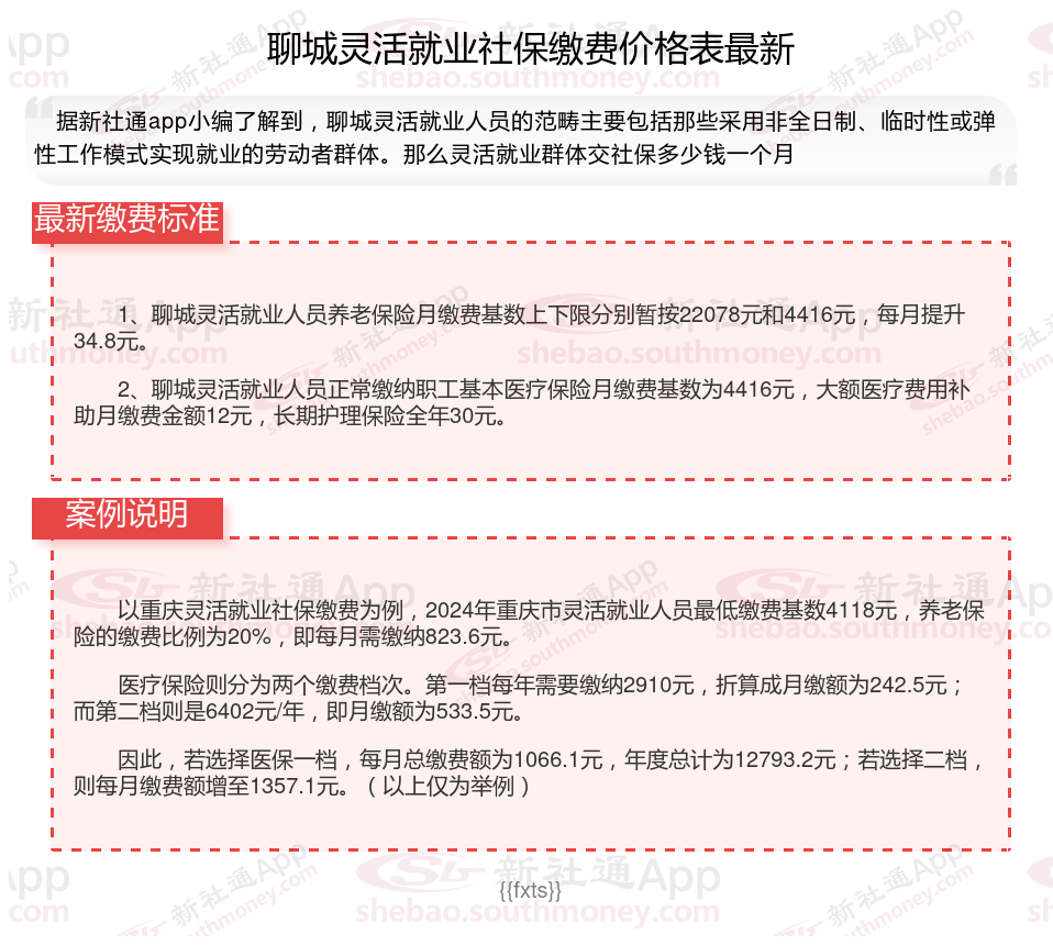
1、聊城灵活就业人员养老保险月缴费基数上下限分别暂按22078元和4416元,每月提升34.8元。
2、聊城灵活就业人员正常缴纳职工基本医疗保险月缴费基数为4416元,大额医疗费用补助月缴费金额12元,长期护理保险全年30元。
》想知道自己社保缴纳多少钱吗?快来新社通app社保在线计算器,一键测算!
新社通社保计算器计算所得,数据仅供参考。
社保续交需要哪些手续?
1、直接提供补交月的工资凭证复印件,加盖财务章和公章,凭证上要有员工的本人签名。
2、员工的劳动合同复印件。
3、单位起草一份补交申请,就说是经办人员失误之类的原因,补交保险。上面注明员工姓名和身份证号。加盖公章。
《社会保险法》第五十八条
用人单位应当自用工之日起三十日内为其职工向社会保险经办机构申请办理社会保险登记。未办理社会保险登记的,由社会保险经办机构核定其应当缴纳的社会保险费。自愿参加社会保险的无雇工的个体工商户、未在用人单位参加社会保险的非全日制从业人员以及其他灵活就业人员,应当向社会保险经办机构申请办理社会保险登记。建立全国统一的个人社会保险号码。个人社会保险号码为公民身份号码。
灵活社保缴费
灵活就业社保多少钱
自己缴社保一个月要交多少钱
社保补缴请抓紧!
允许补缴
社保
湘潭
攀枝花社保缴费
社保缴纳
济南社保缴费