灵活就业社保缴费比例与方式:需要个人全额承担,缴费比例通常较低,因为灵活就业人员的收入往往不稳定且可能较低。他们可以根据自己的经济状况选择缴费档次,具有一定的灵活性。
那么,陕西宝鸡灵活就业人员社保缴费基数最新标准,灵活就业人员自己交社保一个月得交多少钱?根据新社通app-社保缴费查询工具提供的2025社保缴费标准详情数据:
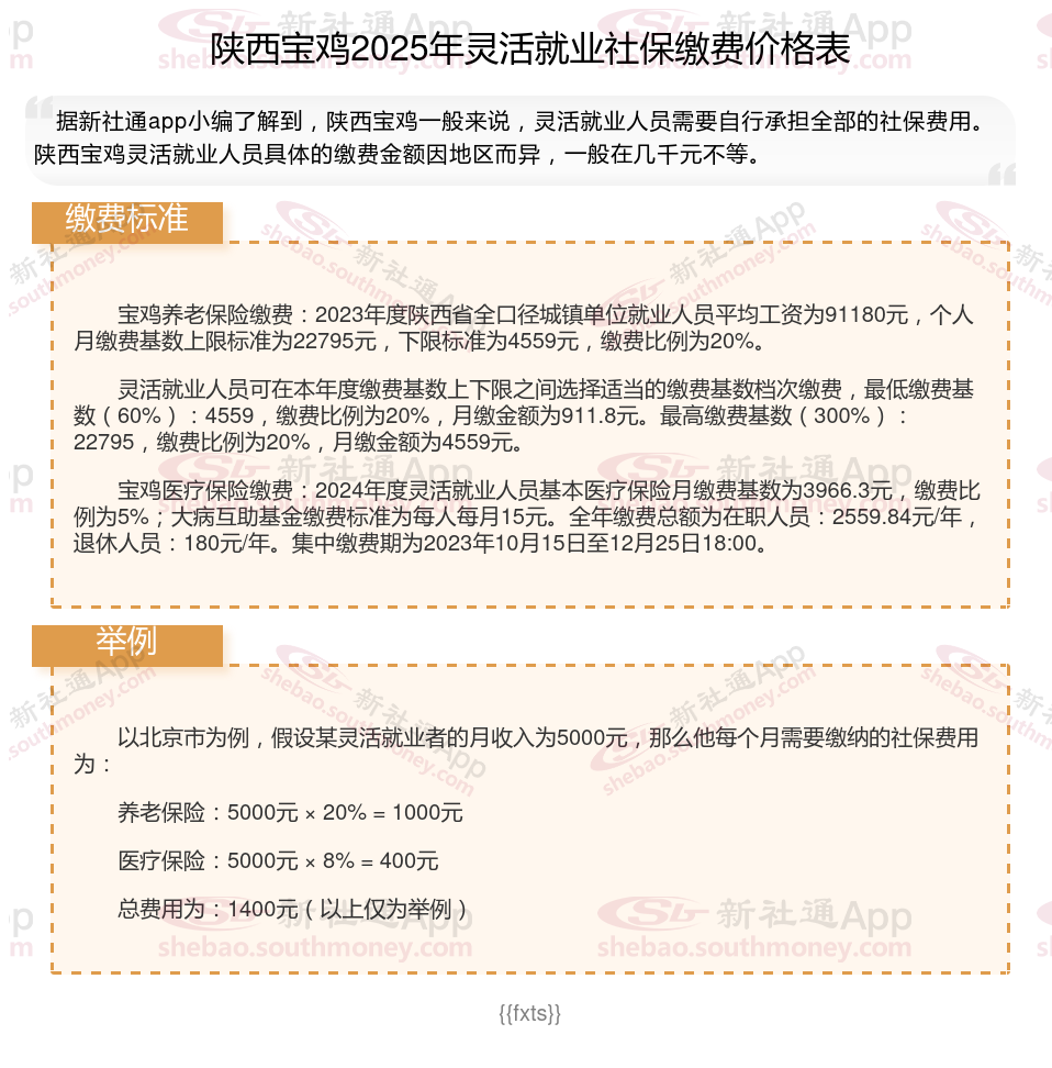
宝鸡养老保险缴费:2023年度陕西省全口径城镇单位就业人员平均工资为91180元,个人月缴费基数上限标准为22795元,下限标准为4559元,缴费比例为20%。 灵活就业人员可在本年度缴费基数上下限之间选择适当的缴费基数档次缴费,最低缴费基数(60%):4559,缴费比例为20%,月缴金额为911.8元。最高缴费基数(300%):22795,缴费比例为20%,月缴金额为4559元。 宝鸡医疗保险缴费:2024年度灵活就业人员基本医疗保险月缴费基数为3966.3元,缴费比例为5%;大病互助基金缴费标准为每人每月15元。全年缴费总额为在职人员:2559.84元/年,退休人员:180元/年。集中缴费期为2023年10月15日至12月25日18:00。

》想知道自己社保缴纳多少钱吗?快来新社通app社保在线计算器,一键测算!
新社通社保计算器计算所得,数据仅供参考。
交社保的重心目的在于保护公民在遭遇年老、疾病、工伤、失业及生育等生活风险时,能够依据法律法规,从社会那里获得必要的物质援助与帮助。社保的作用为:
1、保证基本生活:社保通过提供养老金、医疗保险等福利,帮助参保人在退休或患病时维持基本生活水平。
2、缓解经济压力:在面临失业、工伤或生育等特殊情况下,社保可以提供经济援助,减轻个人和家庭的经济负担。
3、促进社会稳定:通过建立社会保险网络,减少社会不稳定因素,维护社会和谐稳定。
4、支持劳动力再生产:社保保险有助于提高劳动者的生活质量,促进劳动力的健康和持续发展。
灵活就业社保停止缴费一般多久会失效?有什么影响?
灵活就业人员社保一般可以连续3个月不交的,然后视为断缴。断缴影响如下:
社保断缴
根据法规,如果灵活就业人员未在时间内办理参保手续,或连续中断缴费三个月,这将被视为中断参保。在中断后办理参保手续并连续缴费满6个月后,方可再次享受医保待遇。然而,如果在中断后的3个月内及时补缴,那么从补缴的次月起就可以恢复医保待遇。
社保断缴的影响
医疗保险:社保一旦断缴,从断缴的第二个月开始,灵活就业人员就无法享受医保待遇。断缴超过3个月后,即使在续保时,也会有3个月的等待期,期间同样无法享受医保。此外,医疗保险的累计缴费年限也会受到影响,进而影响到退休后的医保待遇。
养老保险是累计计算的,断缴不会对之前已经缴纳的养老保险产生影响,也不会清0。但断缴会影响退休后的养老金待遇,因为缴费年限越长,领取的养老金就越多。其他险种:如生育保险、工伤保险等,都需要连续缴纳一定的时间才能享受待遇。断缴会影响到这些险种的待遇享受。避免社保断缴的建议对于灵活就业人员来说,应尽量避免社保断缴。如果因某些原因无法继续缴纳社保,可以选择以个人的身份继续参保或者以城乡居民的身份参保。这样虽然待遇会低于职工社保,但至少可以保持社保的连续性,避免断缴带来的各种影响。
社保中断
灵活社保缴费
60/70后社保补缴新规
缴纳社保
社保中断
黄石最低工资标准
社保缴纳
社保缴费
社保合并
养老金计算方法