在巴彦淖尔,那些选择独立参保的灵活就业者,包括个体户和自由职业者,现在有机会加入企业职工基本养老保险体系。根据法规,这些参保者可以根据自身情况,在全省城镇单位就业人员平均工资的60%至300%范围内,挑选最适合自己的缴费基数。那么,关于巴彦淖尔2025年灵活就业人员的社保缴费标准是多少?以及每月需要缴纳的社保费用是多少,本文将为您提供最新的信息。
灵活就业社保的缴费主体是灵活就业者本人,他们需要自行承担全部的社保费用。
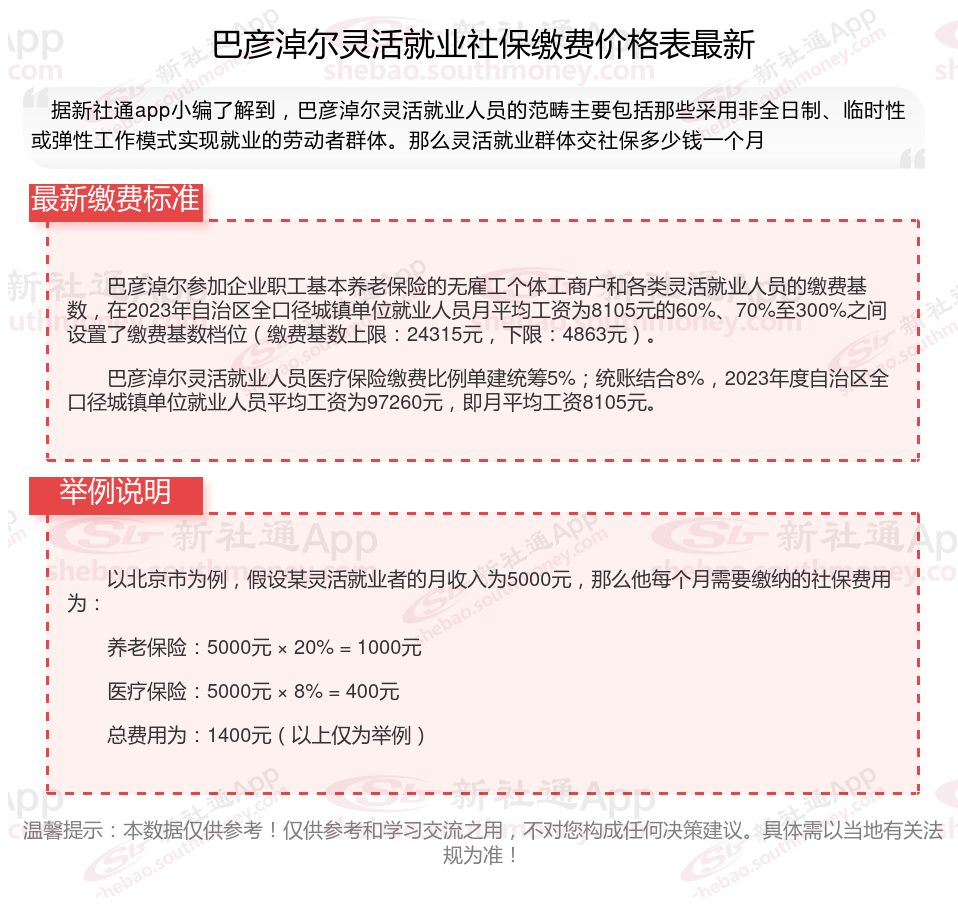
那么,巴彦淖尔灵活就业人员社保交多少钱?买根据新社通app-社保缴费查询工具提供的2025社保缴费标准详情数据:

据新社通app数据显示,巴彦淖尔灵活就业养老缴费基数明细如下:
养老缴费缴费基数为:4863元;
个人缴费比例:20%;
(注:本文数据仅供参考,具体以当地缴费标准为准)
》点击新社通app社保计算器,了解你的社保缴费明细!
新社通app数据所得,数据仅供参考。
如何查询个人参保信息
个人社保缴费在哪里查询缴费记录,个人社保缴费明细在哪里查询?
宿州社保
社保缴纳
沧州社保缴费
社保交满
社保缴纳
广州社保缴费
一次性补缴社保条件 2025年
宁波最低工资