社会保险的主要项目包括养老保险、医疗保险、失业保险、工伤保险、生育保险。
接下来了解一下,秦皇岛灵活就业人员社保缴费标准是多少?秦皇岛灵活就业人员社保退休能领多少钱呢?根据新社通app-社保缴费查询工具提供的2025社保缴费标准详情数据:

新社通APP社保计算器,一键算出您的社保缴费明细!
新社通社保计算器计算所得,数据仅供参考。
据新社通app数据显示,秦皇岛灵活就业养老保险缴费基数2024-2025年最新标准如下:
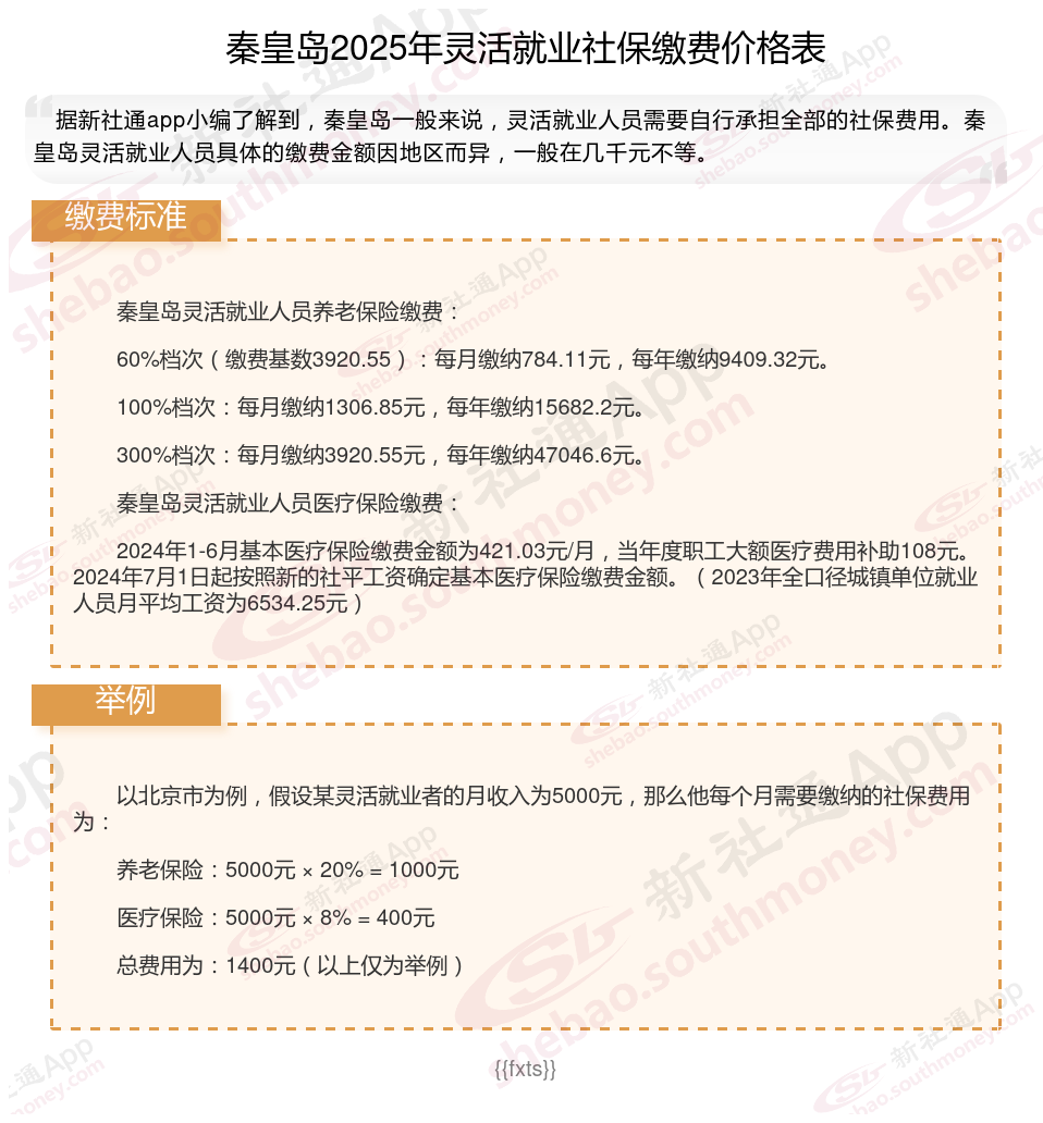
2025年秦皇岛城镇职工社会保险缴费基数用人单位及其职工(包括有雇工的个体工商户及其雇工)分别按2024年度全口径省平的60%(3920.55元/月)和300%(19602.75元/月)核定缴费基数的下限和上限执行。
个人缴费比例:20%;
(注:本文数据仅供参考,具体以当地缴费标准为准)
什么是社保缴纳基数?
社保缴纳基数是社会保险缴纳的缴费标准,根据基数与系数核定缴纳金额。社保缴费基数是社会平均工资的60%—300%为缴纳基数,比如社会平均工资是1000元,缴纳的基数可以是600元—3000元。
退休金计算方法:
基本养老金=基础养老金+个人账户养老金+过渡性养老金+增发养老金
基本养老金=基础养老金+个人账户养老金+过渡性养老金=退休前一年全市职工月平均工资×20%(缴费年限不满15年的按15%)+个人账户本息和÷120+指数化月平均缴费工资×1997年底前缴费年限×1.4%。
基础养老金:这部分是根据您退休时上年度当地职工月平均工资和您的平均缴费工资指数来计算的。具体公式为:基础养老金=(退休时上年度当地职工月平均工资+本人指数化月平均缴费工资)÷2×缴费年限×1%。
本人指数化月平均缴费工资:这是根据您的实际缴费工资与当地职工平均工资的比例来计算的,反映了您的缴费水平。
个人账户养老金=个人账户储存额÷个人账户养老金计发月数。
退休时当地上一年度在岗职工月平均工资:指退休当年所在城市或地区上一年度所有在岗职工的月平均工资。
本人平均工资指数:是指个人历年缴费基数与当地社会平均工资的比值的平均数。
缴费年限:指个人实际缴纳养老保险费的年数。
退休的增发养老金因素:发明奖得主、独生子女父母、劳动模范等等都影响退休金加成。例如:如果你是独生子女父母,为了减轻你孩子的压力,同时确保你的生活水平,会有养老补贴,这些养老补贴会加在养老金里。
增发养老金=上一年秦皇岛在岗职工月平均工资×个人平均缴费工资指数×累计缴费年限(含视为缴费年限)×增发比例。
社保断交
灵活社保缴费
鹰潭社保缴费
社保缴纳
缴纳社保
社保缴费基数
社保2025一个月要交多少钱
4050补贴
灵活社保缴费
社保断交