灵活就业社保:由个人全额缴纳,包括基本养老保险和基本医疗保险。
那么,镇江灵活就业社保交多少钱?最新镇江灵活就业人员社保养老、医疗缴费标准明细,根据新社通app-社保缴费查询工具提供的2025社保缴费标准详情数据:

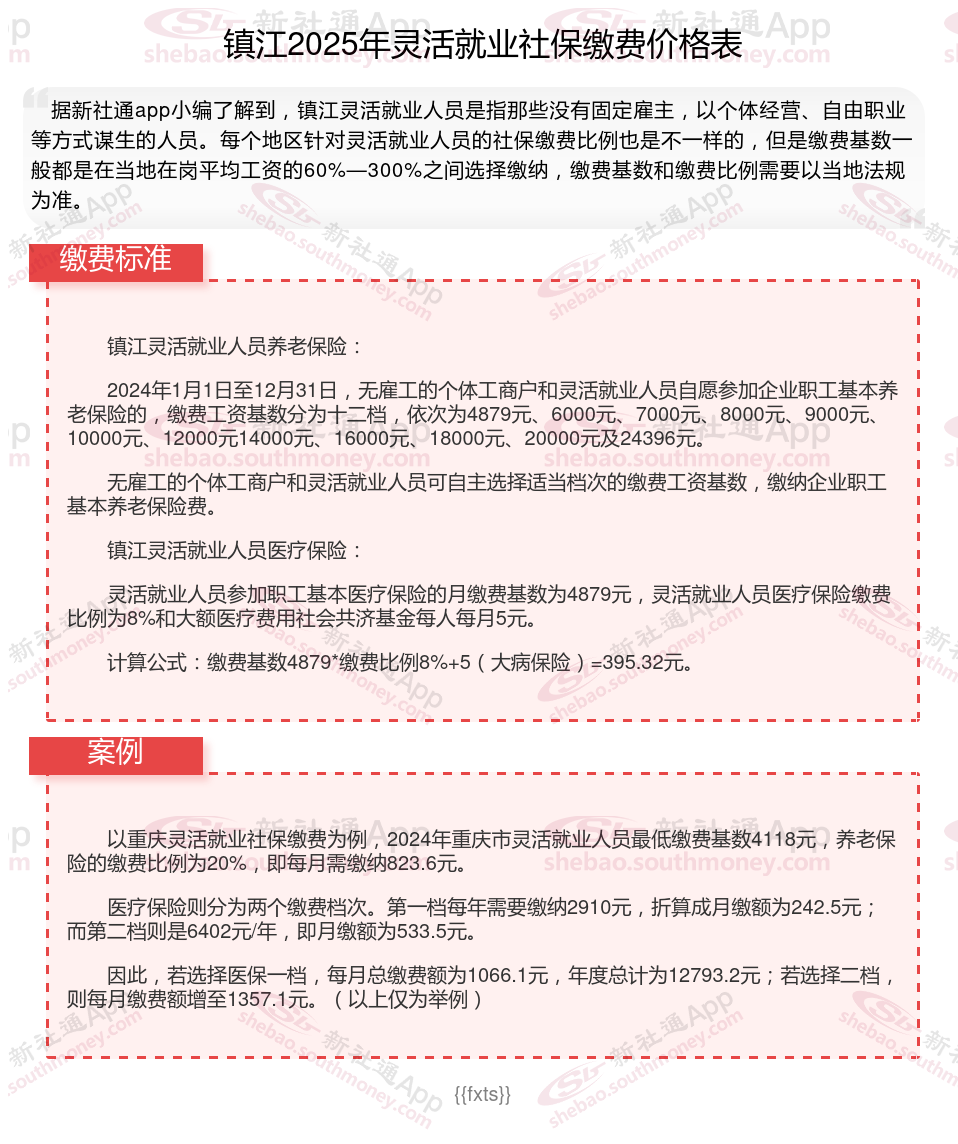
据新社通app数据显示,2024-2025年镇江灵活就业人员养老保险的缴费标准是根据缴费基数来确定的:
个人养老保险缴费比例为20%,缴费基数的下限为4494元。
(注:本文数据仅供参考,具体以当地缴费标准为准)
2025镇江职工养老保险金计算公式如下:
镇江基础养老金+个人账户养老金+过渡性养老金=退休金额
1、基础养老金计算公式=(镇江养老金计发基数+镇江养老金计发基数×平均缴费指数)÷2×缴费年限×1%。
2、个人账户养老金计算公式=养老保险个人账户累计储存额÷退休年龄确定的计发月数(养老保险计发月数:50岁195个月、55岁170个月、60岁139个月)。
3、过渡性养老金=当年的养老金计发基数×视同缴费指数×视同缴费年限×过渡系数;
工龄31年养老金计算举例
假设,参保人A是镇江地区企业退休职工,其中参保人A工龄31年,视同缴费年限8年,视同缴费指数0.6。那么,根据消息显示,镇江养老保险月缴费基数下限标准为4494元。2024镇江城镇职工基本养老保险基本养老金计发基数确定为8785元。参保人60岁退休,退休时养老保险缴费指数0.6,据新社通app养老金计算器测算显示:退休之后每月分别所能领取的养老金为:
(1)基础养老金=(8785+8785×0.6)÷2×31×1%=2179元;
(2)个人账户养老金=133741.44÷139=962.17元;
(3)过渡性养老金=8785×0.6×8×1.20%=506.02元;
最终可以算出个人退休金:2179+962.17+506.02=3647.19元/月。
综上所述,养老金主要体现在缴费年限、基础养老金和个人账户养老金的积累上。虽然只有一年的差距,但这在养老金的计算和发放上可能会产生一定的影响。然而,我们也应该知道到工龄并不是确定养老金数额的唯一因素,地区计发基数、个人平均工资的不同,都是影响养老金的因素。
》一键算清您的社保缴费明细!新社通app社保计算器,让您清清楚楚了解缴费明细!
新社通社保计算器计算所得,数据仅供参考。
补缴社保新规
湖北武汉社保个人缴费全解
台州最低工资
跨省社保转移
通化社保新规
社保缴费标准及比例
湖北荆门灵活就业人员
5险一金交多少钱一个月
一次性补缴
社保一次性