江苏南通灵活就业社保多少钱一个月?

》》点击新社通app社保计算器,轻松了解您的社保缴费明细!
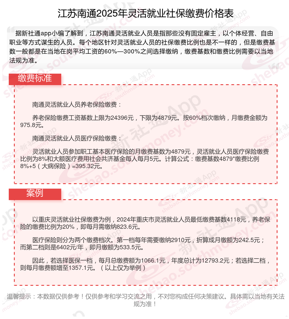
提示:江苏南通灵活就业人员每个月的缴费压力还是比较大的,每个月的社保费用都是千元,缴费档次越高,灵活就业人员要缴纳的费用也越多。
当缴费档次越高,可以享受到的社保待遇也越多,退休后可以领到的养老金也越多,100%的缴费档次缴纳灵活就业社保比60%的缴费档次缴纳灵活就业社保可以领到的钱要多。
(备注:数据仅供参考,具体以当地有关法规为准)
缴纳社保
个人社保缴费价格表来了2025年
通辽最低工资标准来了!
失业金领取
一次性补缴社保新规
新余公司买社保
灵活社保缴费
登录社保
怎么查询个人社保缴费明细?
一次性补缴