据新社通app数据显示,河北承德养老保险缴费基数2024-2025年最新标准如下:
河北承德灵活就业人员基本养老保险缴费基数暂按不低于3920.55元;
缴费比例:个人承担20%;养老保险缴费个人784.11元。
(注:本文数据仅供参考,具体以当地缴费标准为准)
2025河北承德灵活就业社保缴费价格是多少钱一个月?根据新社通app-社保缴费查询工具提供的最新数据如下:

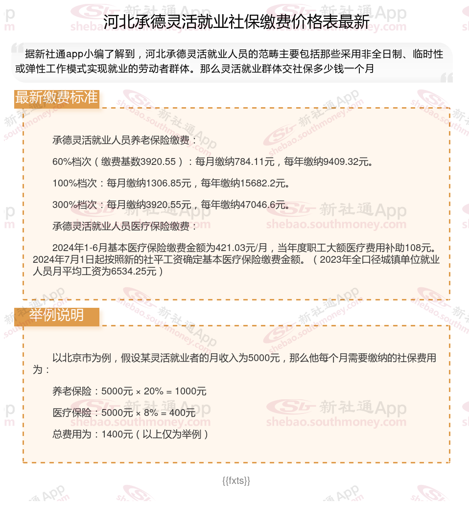
承德灵活就业人员养老保险缴费:
60%档次(缴费基数3920.55):每月缴纳784.11元,每年缴纳9409.32元。
100%档次:每月缴纳1306.85元,每年缴纳15682.2元。
300%档次:每月缴纳3920.55元,每年缴纳47046.6元。
承德灵活就业人员医疗保险缴费:
2024年1-6月基本医疗保险缴费金额为421.03元/月,当年度职工大额医疗费用补助108元。2024年7月1日起按照新的社平工资确定基本医疗保险缴费金额。(2023年全口径城镇单位就业人员月平均工资为6534.25元)
断交社保有什么影响,具体是哪些?
失业保险:需要在失业前连续缴纳一定期限的社保才能领取失业金;
生育保险:生育保险报销的条件之一是保险要连续缴满12个月,如果中途断掉,后续则不能报销,也无法领取生育津贴。
医疗保险是累计缴纳年限的。
中断对养老保险的影响:
中断期间是不算工龄的,这可能会影响工龄工资的计算。
中断期间个人养老账户中没有新的资金注入,因此在计算养老金时,这段时期的空白可能会导致养老金的减少。
更重要的是,中断养老保险可能会影响领取养老金的时间。到达退休年龄时,需要累计缴纳15年养老保险才能够领取养老金。如果缴费年限不足,就需要延长缴费时间。
生育保险:通常要求连续缴纳12个月才能享受津贴,中断一个月可能会影响生育津贴的领取。
会影响买房买车和入户:在一些城市,如北京、上海、广州等,购房、买车摇号、子女上学等待遇需要外来居民的社保连续缴纳一定时间的记录,其中有的待遇在计算社保连续缴纳时间时,补缴的月份是算作连续的,所以如果中途出现断缴,可以找代理公司补缴来实现社保的连续缴纳。
灵活就业社保
一次性补缴社保新规来了
社保卡一年交多少钱?
灵活社保缴费
社保新规
社保断交多久作废? ?
社保断交
济源社保缴费
荆门社保最新缴费年限
广东东莞最低工资