据新社通app小编了解,灵活就业人员参与社保,是依照社会平均工资的60%至300%之间的档次进行缴费的。由于社会平均工资上涨,相应的缴费标准亦会有所提高。那么,塔城灵活就业社保一个月多少钱?下面随新社通小编一起来看看详情吧。
职工社保与灵活就业社保在参加的险种、缴费主体与比例、缴费基数与比例、户籍限制与缴费意愿以及保险对象与享受待遇等方面都存在显著差异。
据新社通app数据显示,2024-2025年塔城灵活就业人员养老保险的缴费标准:
养老保险缴费基数的下限为4999元;养老保险缴费比例为20%。
(注:本文数据仅供参考,具体以当地缴费标准为准)
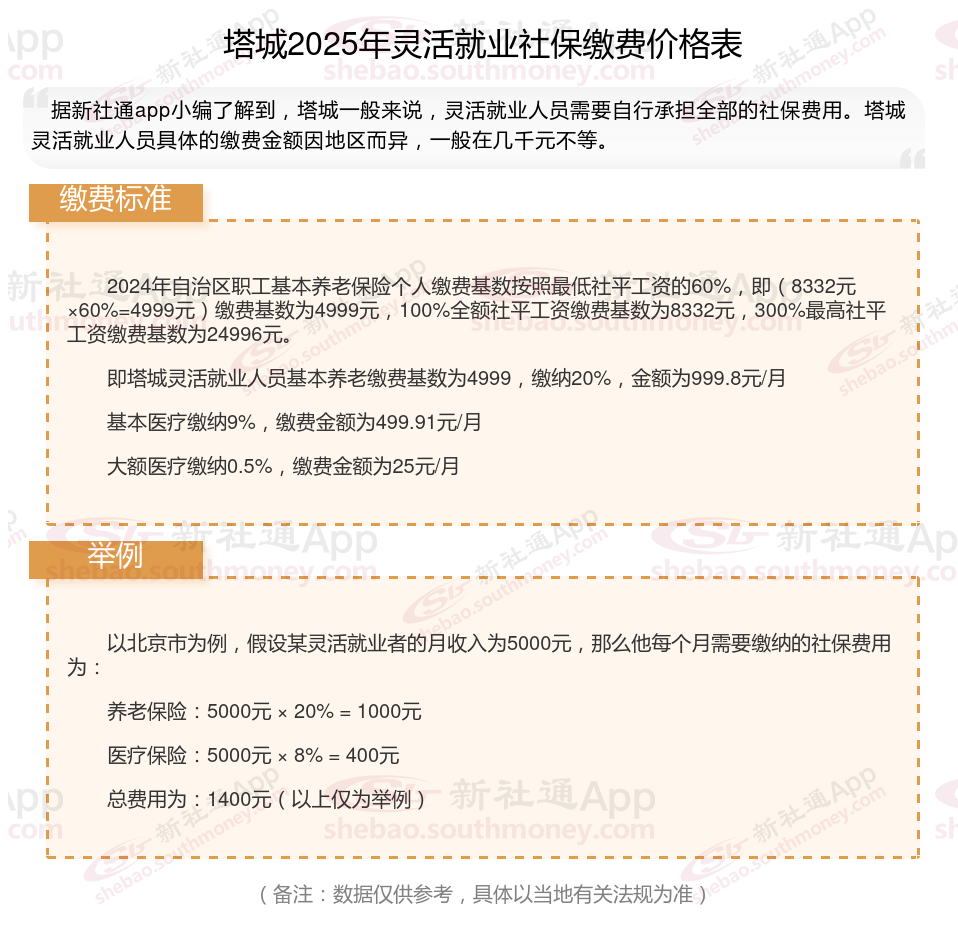
塔城灵活就业社保缴费标准来了 灵活就业人员保险一个月交多少钱?根据新社通app-社保缴费查询工具提供的最新数据如下:

2024年自治区职工基本养老保险个人缴费基数按照最低社平工资的60%,即(8332元×60%=4999元)缴费基数为4999元,100%全额社平工资缴费基数为8332元,300%最高社平工资缴费基数为24996元。
即塔城灵活就业人员基本养老缴费基数为4999,缴纳20%,金额为999.8元/月
基本医疗缴纳9%,缴费金额为499.91元/月
大额医疗缴纳0.5%,缴费金额为25元/月
辽阳
社保怎么查询余额明细
社保断交
缴纳社保
社保断交多久作废? ?
如何查个人社会保险的缴费记录
灵活就业社保
肇庆社保
苏州
南充自己交社保一个月多少钱?