社保是为了保证公民在年老、疾病、工伤、失业、生育等情况下依法从社会获得物质帮助的权利而设立的社会保险体系。
接下来了解一下,内蒙古乌海灵活就业人员社保缴费标准是多少?内蒙古乌海灵活就业人员社保退休能领多少钱呢?根据新社通app-社保缴费查询工具提供的2025社保缴费标准详情数据:

》》还不知道自己社保缴纳明细吗?点击新社通app社保计算器,查询所在城市社保缴费明细!
新社通app数据所得,数据仅供参考。
据新社通app数据显示,内蒙古乌海养老保险缴费基数2024-2025年最新标准如下:
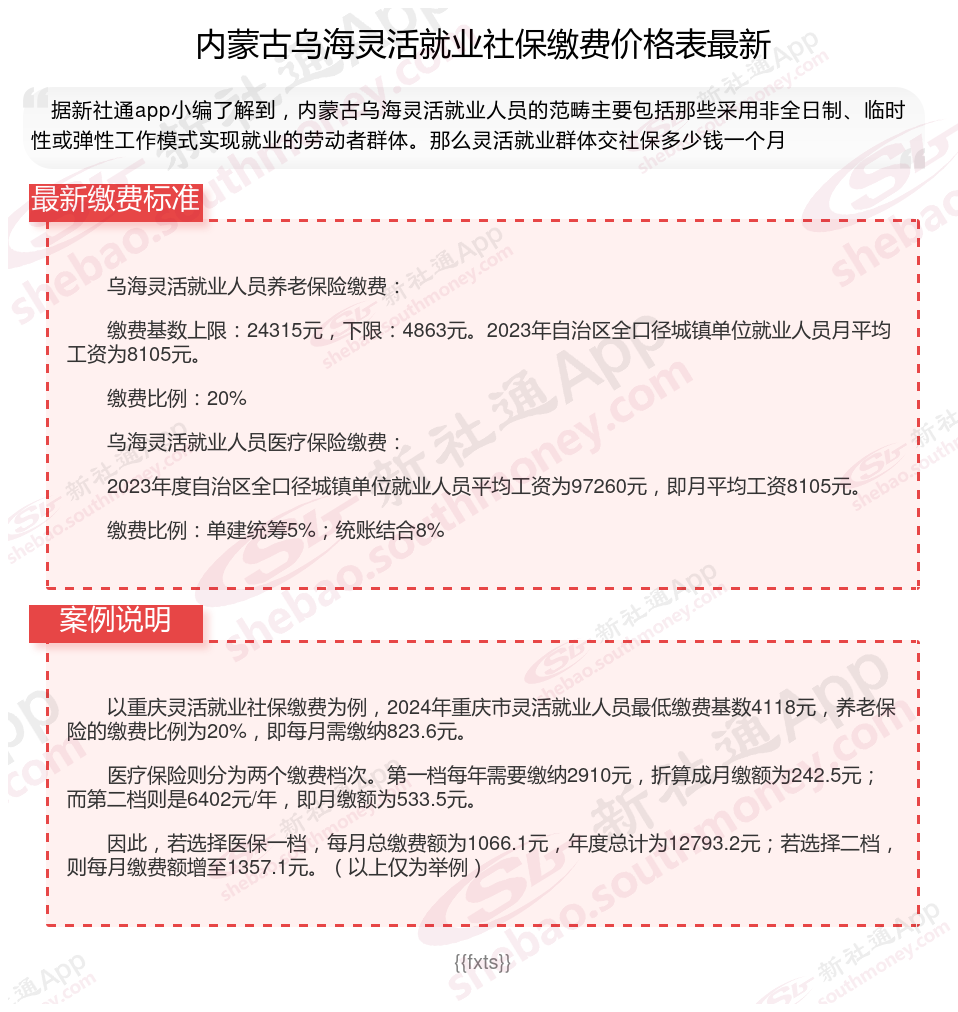
内蒙古乌海灵活就业人员基本养老保险缴费基数暂按不低于4863元;
缴费比例:个人承担20%;养老保险缴费个人972.6元。
(注:本文数据仅供参考,具体以当地缴费标准为准)
什么是社保缴纳基数?
社保缴纳基数的上下限是由所在地区的职工月均薪资水平确定的,范围在60%-300%的当地月均薪资水平之间。例如,某地的月均薪资水平为3000元,那么社保缴纳基数的上下限分别为1800元和9000元。
退休人员退休金计算方法:
退休金计算方法,退休金由两部分组成:包括基础养老金和个人账户养老金。
基础养老金=(退休上一年内蒙古乌海在岗职工月平均工资+退休上一年内蒙古乌海在岗职工月平均工资×个人平均缴费工资指数)÷2×累计缴费年限(含视为缴费年限)×1%。
基本养老金计发基数:这是由你所在地区的平均工资确定的,地区经济越发达,计发基数越高。
指数化月平均缴费工资:这取决于你的缴费工资和当地的平均工资水平。
缴费年限:你在职期间缴纳的养老保险年限,年限越长,领取的基本养老金越多。
个人账户养老金=退休时个人账户储存额/本人退休年龄相对应的计发月数。有独生子女证的,增加养老金总额的5%。
个人账户养老金=个人账户储存额÷计发月数(计发月数根据退休年龄和当时的人口平均寿命来确定。计发月数略等于(人口平均寿命-退休年龄)X12。目前50岁为195、55岁为170、60岁为139,不再统一是120了)
乌海社保缴费
威海最低工资
宝鸡最低工资
社保新规
灵活社保缴费
4050补贴
缴纳社保
梅州社保
社保的计算公式是什么
社保断交