据新社通app数据显示,赤峰灵活就业人员养老保险缴费基数2024-2025年最新标准如下:
缴费基数下限暂按不低于4863元/月执行。按照个人20%的缴费费率,个人养老保险缴费金额低于972.6元/月。
(注:本文数据仅供参考,具体以当地缴费标准为准)
赤峰灵活就业自己交社保一个月要交多少钱?赤峰灵活就业人员社会保险缴费标准,根据新社通app-社保缴费查询工具提供的最新数据如下:

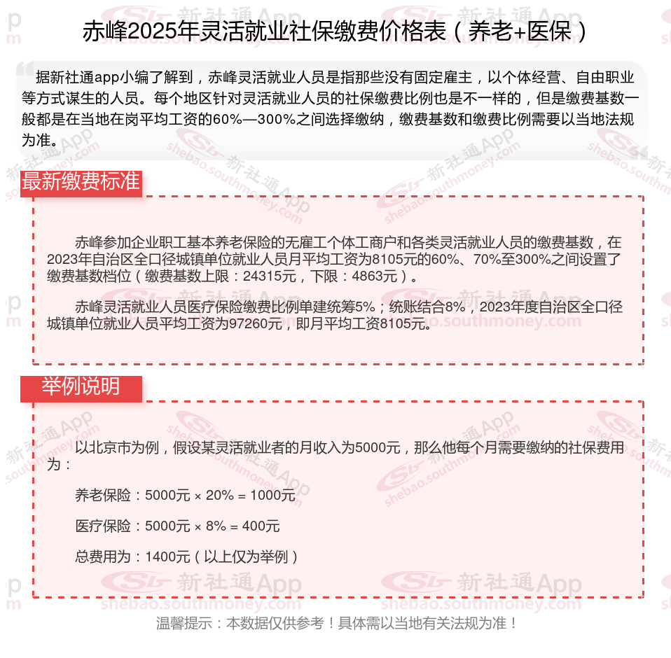
赤峰参加企业职工基本养老保险的无雇工个体工商户和各类灵活就业人员的缴费基数,在2023年自治区全口径城镇单位就业人员月平均工资为8105元的60%、70%至300%之间设置了缴费基数档位(缴费基数上限:24315元,下限:4863元)。
赤峰灵活就业人员医疗保险缴费比例单建统筹5%;统账结合8%,2023年度自治区全口径城镇单位就业人员平均工资为97260元,即月平均工资8105元。
缴费基数是参保人员享受社会保险待遇的重要计算依据。劳动者参加社会保险后,社保经办机构为其建立一个终身不变的基本养老保险个人帐户和医疗保险个人帐户。职工缴费基数越高,其个人帐户储存额就越多,可支配使用的医疗费用就越多,退休时领取的养老金就越高。而参保单位和参保人员瞒报、漏报、少报缴费基数,将直接降低参保人员社会保险待遇的享受水平社会保险的月缴费基数一般是按照职工上年度全年工资的月平均值来确定的,每年确定一次,且一旦确定以后,一年内不再变动。
灵活社保缴费
缴纳社保
社保缴费年限如何法规的
锦州社保费
缴纳社保
社保查询
退休工资计算方法
社保
灵活社保缴费
社保中断