灵活就业人员社保只参加养老保险和医疗保险,部分地区可参加失业保险。
据新社通app数据显示,北京灵活就业养老保险的缴费基数为:6821元。灵活就业人员参保缴费的比例为个人20%。
另外,需要注意的是,这些缴费标准可能会随着时间和方案的变化而调整。建议查阅相关消息或咨询当地社保部门。
(注:本文数据仅供参考,具体以当地缴费标准为准)
北京灵活就业人员社保缴费基数2024-2025年最新标准是多少 灵活就业交社保划算吗?下表是2024-2025年北京社保费用明细参考,根据新社通app-社保缴费查询工具提供的最新数据如下:

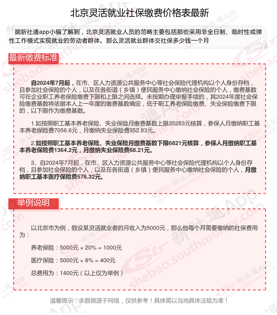
自2024年7月起,在市、区人力资源公共服务中心等社会保险代理机构以个人身份存档,且参加社会保险的个人,以及在各街道(乡镇)便民服务中心缴纳社会保险的个人,缴费基数可在企业职工养老保险缴费下限和上限之间选择。未按期办理申报手续的,其2024年度社会保险缴费基数将依据本人上一年度的缴费基数确定,低于职工养老保险缴费、失业保险缴费下限的,以下限作为缴费基数。
1.如按照职工基本养老保险、失业保险月缴费基数上限35283元核算,参保人月缴纳职工基本养老保险费7056.6元,月缴纳失业保险费352.83元。
2.如按照职工基本养老保险、失业保险月缴费基数下限6821元核算,参保人月缴纳职工基本养老保险费1364.2元,月缴纳失业保险费68.21元。
3、自2024年7月起,在市、区人力资源公共服务中心等社会保险代理机构以个人身份存档,且参加社会保险的个人,以及在各街道(乡镇)便民服务中心缴纳社会保险的个人,月缴纳职工基本医疗保险费576.32元。
灵活就业社保缴费比例与方式:需要个人全额承担,缴费比例通常较低,因为灵活就业人员的收入往往不稳定且可能较低。他们可以根据自己的经济状况选择缴费档次,具有一定的灵活性。
交五险一金
芜湖5险缴费标准
社保多少钱
农保和社保怎么办理停保手续
社保断交会不会作废
社保缴纳
社保断交
呼和浩特社保
一次性补缴社保2025
社保2025一个月要交多少钱