大连灵活就业社保多少钱一个月?

》》点击新社通app社保计算器,轻松了解您的社保缴费明细!
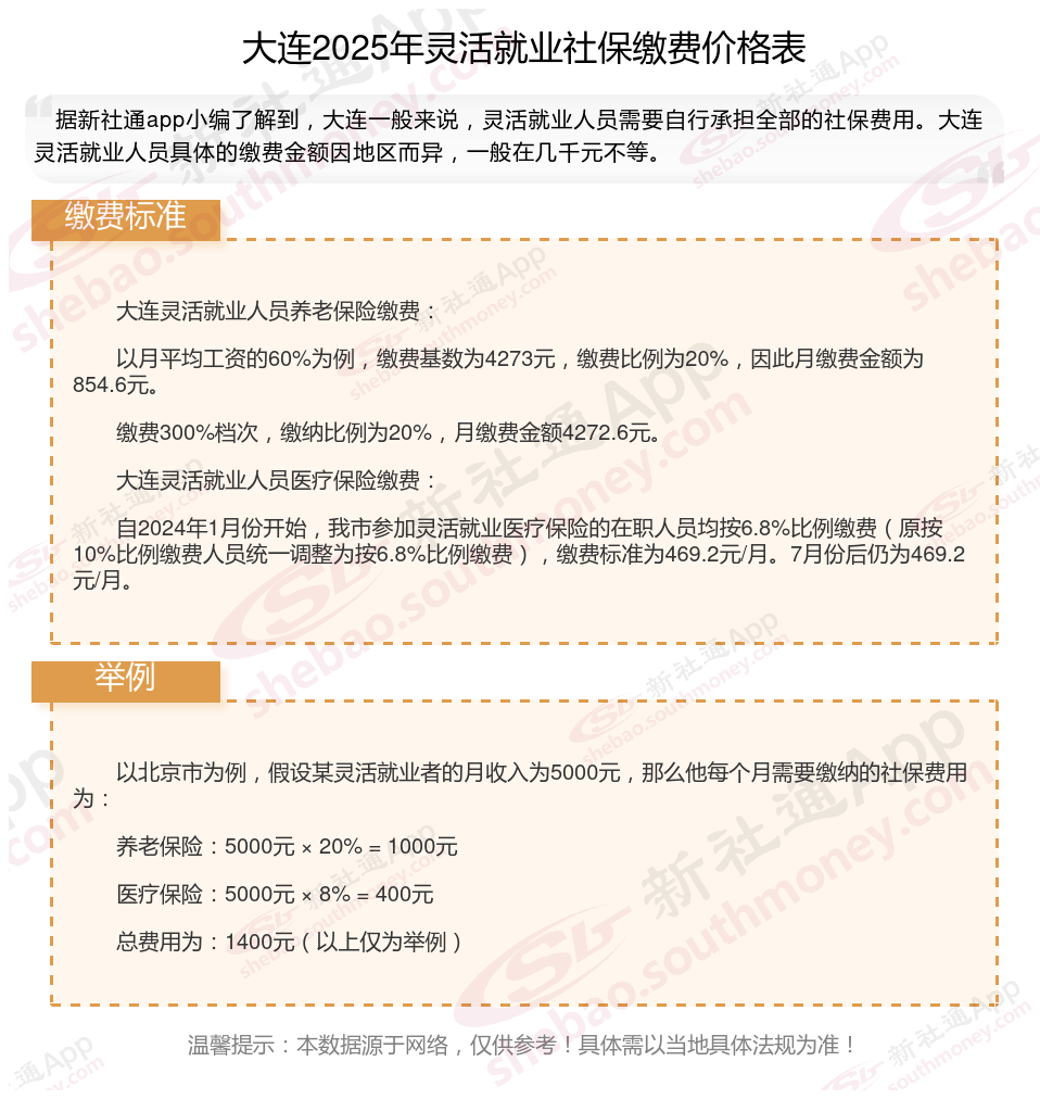
提示:大连灵活就业人员每个月的缴费压力还是比较大的,每个月的社保费用都是千元,缴费档次越高,灵活就业人员要缴纳的费用也越多。
当缴费档次越高,可以享受到的社保待遇也越多,退休后可以领到的养老金也越多,100%的缴费档次缴纳灵活就业社保比60%的缴费档次缴纳灵活就业社保可以领到的钱要多。
温馨提示:本数据仅供参考!具体需以当地有关法规为准!
五险一金
灵活社保缴费
缴纳社保
社保查询个人账户缴费明细查询
社保和农保
社保缴费比例是多少的
社保断交
社保
江苏南通最低工资标准是多少
五险一金