社保是否能自己缴纳?
个人可以交社保。
社保可以按灵活就业人员参保。但个人以灵活就业人员交社保是有户籍限制的。
1、未到达要求的退休年龄的自谋职业者、自由职业者、未在用人单位参保的非全日制从业人员以及本区户籍的失业人员,可以以灵活就业方式办理社会保险参保手续,缴纳企业养老保险和职工基本医疗保险;本区户籍参保职工、到达法定退休年龄累计缴费年限不足15年、由本人申请经社保部门批准延长缴费的,也可办理灵活就业续保。
2、灵活就业人员缴费比例各地稍有不同,具体情况可以咨询当地社保经办部门;灵活就业人员缴纳医疗保险后视同缴纳生育保险,可享受生育保险待遇。
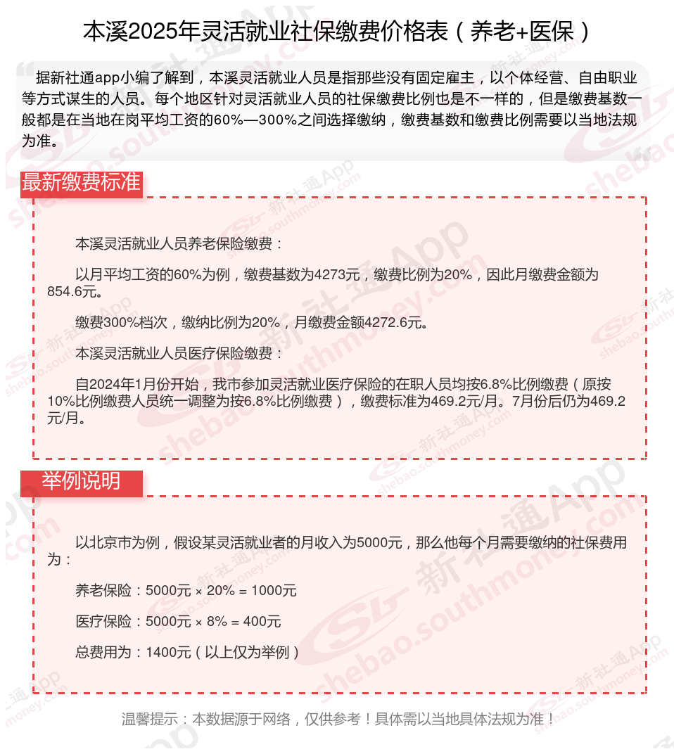
社保个人交需要多少钱一个月?根据新社通app-社保缴费查询工具提供的2025社保缴费标准详情数据如下:

缴费比例不同:养老保险,在职职工缴费比例8%,灵活就业缴费比例20%,同样缴费基数4000元,一个只需要交320元,全部进入个人账户,另一个交800元,其中320元进入个人账户,剩下480元进入统筹账户。
据新社通app数据显示,2024-2025年本溪灵活就业人员养老保险的缴费标准:
养老保险缴费基数的下限为4273元;养老保险缴费比例为20%。
(注:本文数据仅供参考,具体以当地缴费标准为准)
社保待遇认证不了怎么回事
宣城社保缴费
珠海社保断了
五险一金
交社保的比例是多少?
社保缴纳基数
社保补缴新规
社保查询个人账户缴费明细查询
什么是社保缴费基数
社保待遇认证不了怎么回事