灵活就业社保:如果选择城镇职工社保方式,个人需承担全部的20%养老保险费用,成本较高。如果选择城乡居民社保方式,责缴费成本相对较低,但退休后养老金也相应较低。
那么,北京灵活就业人员社保缴费基数最新标准,北京灵活就业社保多少钱一个月?根据新社通app-社保缴费查询工具提供的2025社保缴费标准详情数据:
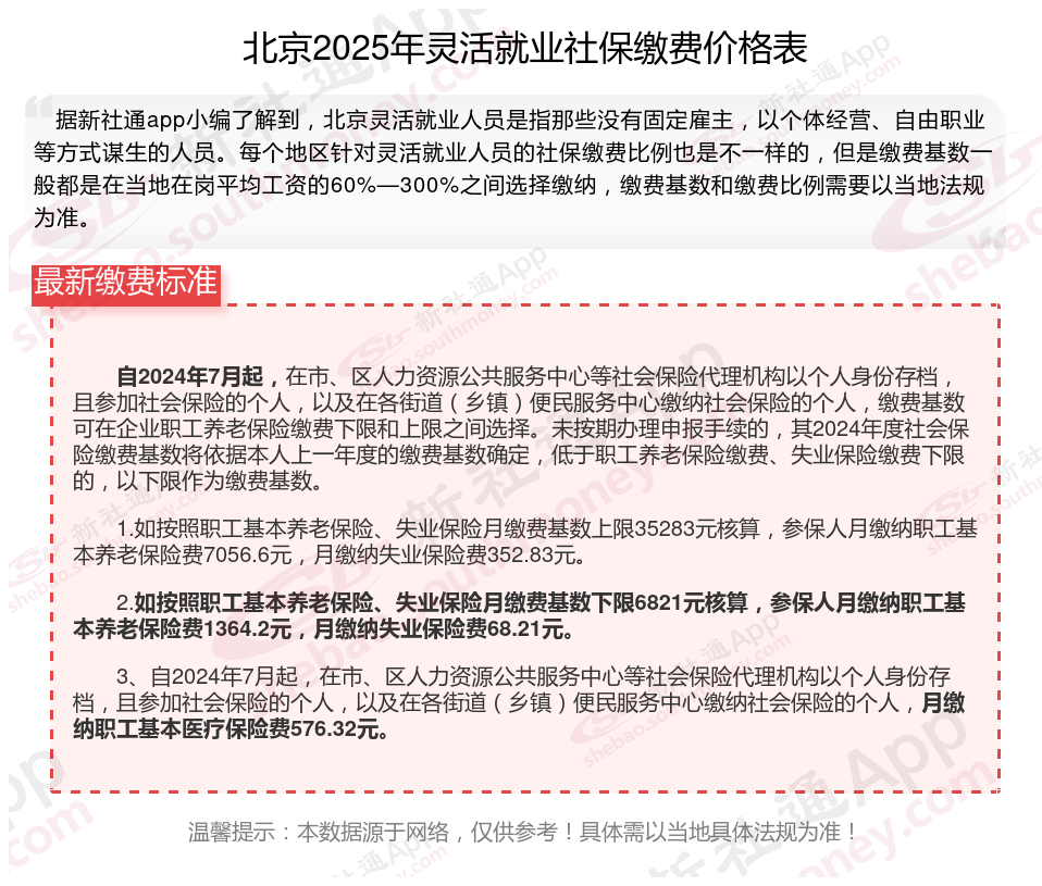
自2024年7月起,在市、区人力资源公共服务中心等社会保险代理机构以个人身份存档,且参加社会保险的个人,以及在各街道(乡镇)便民服务中心缴纳社会保险的个人,缴费基数可在企业职工养老保险缴费下限和上限之间选择。未按期办理申报手续的,其2024年度社会保险缴费基数将依据本人上一年度的缴费基数确定,低于职工养老保险缴费、失业保险缴费下限的,以下限作为缴费基数。 1.如按照职工基本养老保险、失业保险月缴费基数上限35283元核算,参保人月缴纳职工基本养老保险费7056.6元,月缴纳失业保险费352.83元。 2.如按照职工基本养老保险、失业保险月缴费基数下限6821元核算,参保人月缴纳职工基本养老保险费1364.2元,月缴纳失业保险费68.21元。 3、自2024年7月起,在市、区人力资源公共服务中心等社会保险代理机构以个人身份存档,且参加社会保险的个人,以及在各街道(乡镇)便民服务中心缴纳社会保险的个人,月缴纳职工基本医疗保险费576.32元。

提示:若您想知道更多的社保缴纳明细,可点击下方使用查询社保计算器,新社通app还为您提供社保养老规划方案。
新社通社保计算器计算所得,数据仅供参考。
社保如同一道坚实的后盾,为公民在生活的风雨中提供遮蔽,确保每个人都能在面对挑战时得到应有的支持与关怀,维护个人的基本生活需求,同时也为社会的和谐稳定贡献力量。关于社保的作用为:
养老保险:参加养老保险的参保人员,在达到法定退休年龄并满足领取条件后,可以按月领取养老金,确保老年生活的基本经济来源。此外,养老保险还包括抚恤金和丧葬费的支付,为参保人员的家庭提供一定的经济支撑。
失业保险:为失业者提供临时的生活补助,帮助他们度过求职期间的困难时期。缴纳比例通常较低,但能够在失业时提供一定的经济支持。
生育保险:为职工提供生育报销及相关待遇,降低生育成本,鼓励生育保险的落地。
医疗保险:减轻医疗费用负担,在生病或受伤时,可以报销部分医疗费用,降低个人的经济压力。
工伤保险:因工作受伤或患职业病的劳动者获得医疗救治和经济补偿。
社保断交会不会作废
五险一金
社保补缴请抓紧!
安徽六安社保最低缴费
社保补缴新规
社保多少钱
马鞍山社保可以报销多少钱?
缴纳社保标准
社保补缴新规
福州社保缴费