常州灵活就业人员社保缴费最低标准是多少?灵活就业人员的社保缴费金额受到多种因素的影响,包括个人收入、缴费基数、缴费比例以及所在地区的具体方案。下面随新社通app小编一起了解详情吧。
2024-2025年常州灵活就业人员社保缴费标准是多少?社保交完退休能领多少钱?下表是2024-2025年常州社保费用明细参考,根据新社通app-社保缴费查询工具提供的最新数据如下:

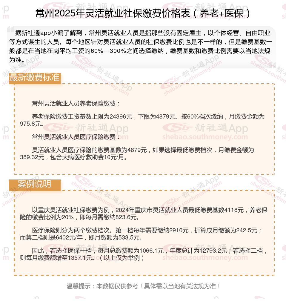
常州灵活就业人员养老保险缴费:
养老保险缴费工资基数上限为24396元,下限为4879元。按60%档次缴纳,月缴费金额为975.8元。
常州灵活就业人员医疗保险缴费:
灵活就业人员医疗保险的缴费基数为4879元,如果选择最低缴费档次,月缴费金额为389.32元,包含大病医疗救助费10元/月。
》》》想知道自己社保缴纳多少钱吗?快来新社通社保计算器,点击下方使用!
新社通app数据所得,数据仅供参考。
社保缴纳时间因地区和缴费方式的不同而有所差异。??
缴费时间
个人缴费时间:个人可以通过医保个人账户、银行批量扣款、京通小程序、电子税务局等多种方式进行缴费。医保个人账户的划扣时间为每月月底最后一天,税务缴费时间为每月5日至20日,银行批量扣款日为每月15日,遇法定节假日、双休日顺延至下一个工作日。
单位缴费时间:用人单位应当于每月10日至25日自行向税务部门申报缴纳社会保险费。
缴费方式
?银行APP?:可通过邮储、北京、农商、浦发银行APP办理缴费。
?医保个人账户?:由北京市医保局主动对足额的医保个人账户发起划扣。
?京通小程序?:可通过微信、支付宝、百度客户端搜索“京通”小程序进行缴费。
?银行批量扣款?:参加批量扣款的缴费人在批量扣款期间不能使用其他渠道缴费,需及时关注缴费情况。
?电子税务局?:通过国税务总局北京市税务局官网进入北京市电子税务局(Web端)办理缴费。
交社保要交多少钱一个月?
五险一金
一次性补缴
开封最低工资标准是多少
社保待遇认证不了怎么回事
交社保的比例是多少?
社保缴费年限要求
社保缴费价格表来了
社保断交会不会作废
杭州最低工资