灵活就业社保的缴费基数通常为60%-300%,供个人选择,个人需要缴纳全部的金额。
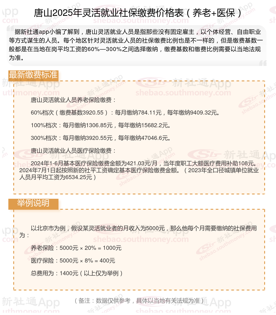
2025年灵活就业社保最低要交多少钱?灵活就业人员社保缴费最新明细来了~根据新社通app-社保缴费查询工具提供的2025社保缴费标准详情数据:

社保交够多少年才能够退休领取退休金,这个问题主要依据《中华人民共和国社会保险法》的相关要求来了解下。
一、社保缴纳年限要求
根据《中华人民共和国社会保险法》第十六条:“参加基本养老保险的个人,达到法定退休年龄时累计缴费满十五年的,按月领取基本养老金。”这意味着,要想在退休后按月领取基本养老金,个人需要至少累计缴纳15年的社保。
二、未达到缴纳年限的处理方式
同样依据《中华人民共和国社会保险法》第十六条,如果个人达到法定退休年龄时累计缴费不足十五年,有两种处理方式:一是可以继续缴费至满十五年,然后按月领取基本养老金;二是可以转入新型农村社会养老保险或者城镇居民社会养老保险,享受相应的养老保险待遇。
三、法定退休年龄的说明
关于法定退休年龄,虽然《中华人民共和国社会保险法》中并未直接确定,但根据现行要求,男性退休年龄为60周岁,女性退休年龄根据身份不同有所差异,工人50周岁,干部55周岁(自由职业者也为55周岁)。只有达到这些年龄要求,并且社保缴纳年限满足条件,才能退休并领取退休金。
综上所述,社保要交满15年,并且在达到法定退休年龄后,才能退休领取退休金。如果缴纳年限不足,可以选择继续缴纳或者转入其他养老保险。同时,也需要注意法定退休年龄的要求。
如何了解自己的社保缴纳明细吗?点击新社通app社保计算器,帮您计算!
新社通app数据所得,数据仅供参考。
养老保险缴费年限15年和20年有什么区别?
养老保险交15年和20年的区别主要体现在以下几个方面:
养老金领取额度不同
基础养老金:
计算公式:基础养老金=退休上年度社会平均工资×(1+本人平均缴费指数)÷2×缴费年限×1%。
区别:缴费年限越长,基础养老金的比例就越高。例如,若社会平均工资为8000元,缴费15年基础养老金为12%×8000=960元(按60%基数缴费,平均缴费指数为0.6时);而缴费20年则为16%×8000=1280元,相差320元。若平均缴费指数为1,则缴费15年可领取15%×8000=1200元,缴费20年领取20%×8000=1600元,相差400元。
个人账户养老金:
计算公式:个人账户养老金=个人账户储存额÷计发月数。
区别:缴纳的时间越长,个人账户里的钱也越多,退休时可以领取的金额自然也就更多。例如,若按60%基数缴费,缴费15年个人账户余额假设为9万元(60岁退休),则每月个人账户养老金为90000÷139≈647元;而缴费20年个人账户余额假设为12万元,则每月个人账户养老金为120000÷139≈863元,相差约216元。
其他相关待遇
抚恤金待遇:根据抚恤待遇的法规,缴费15年和20年,在职时去世,可以领取的抚恤金分别为9个月和14个月的城镇居民月人均可支配收入。退休以后,养老金每领取一年,发放月数减发一个月,最低是9个月。也就是说,退休前以及退休后的5年内,缴费20年的抚恤待遇相对更高。
养老金调整:退休后养老金会每年增加,实行按缴费年限挂钩和按养老金水平挂钩两部分的调整机制。因此,缴费年限长的人在养老金增长方面具有更大的优势。
医疗保险待遇不同
社保中的医疗保险也有缴费年限的要求。一般来说,需要达到一定的缴费年限才能在退休后享受终身医保待遇。例如,在某些地区,女性退休前需要交满20年,男性需要交满25年的社保,才能享受到终身医保待遇。这意味着,交20年社保的个人在达到退休年龄后,无需继续缴纳医疗保险费用,即可享受到医保待遇。而交15年社保的个人则可能需要继续缴纳医疗保险费用才能享受同等待遇。
综上所述,社保交15年和20年的主要区别在于养老金待遇、医保待遇以及其他相关待遇。缴纳年限越长,个人在退休后能够享受的社保待遇通常也会越好。因此,在经济条件允许的情况下,个人尽量延长缴费年限以提高社保待遇水平。}
阿勒泰社保缴费
交五险一金
浙江杭州社保缴费查询
社保断交会不会作废
灵活社保缴费
社保缴纳
五险一金个人
什么是社保缴费基数
福州社保交费
社保