陕西铜川灵活就业人员社保缴费最低标准是多少?灵活就业人员的社保缴费金额受到多种因素的影响,包括个人收入、缴费基数、缴费比例以及所在地区的具体方案。下面随新社通app小编一起了解详情吧。
2024-2025年陕西铜川灵活就业人员社保缴费标准是多少?社保交完退休能领多少钱?下表是2024-2025年陕西铜川社保费用明细参考,根据新社通app-社保缴费查询工具提供的最新数据如下:

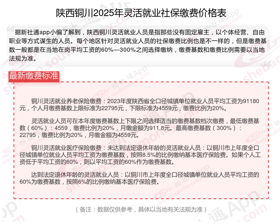
铜川灵活就业养老保险缴费:2023年度陕西省全口径城镇单位就业人员平均工资为91180元,个人月缴费基数上限标准为22795元,下限标准为4559元,缴费比例为20%。
灵活就业人员可在本年度缴费基数上下限之间选择适当的缴费基数档次缴费,最低缴费基数(60%):4559,缴费比例为20%,月缴金额为911.8元。最高缴费基数(300%):22795,缴费比例为20%,月缴金额为4559元。
铜川灵活就业医疗保险缴费:未达到法定退休年龄的灵活就业人员:以铜川市上年度全口径城镇单位就业人员平均工资为缴费基数,按照8.5%的比例缴纳基本医疗保险费。如果个人工资低于平均工资的60%,则以平均工资的60%作为缴费基数。
达到法定退休年龄的灵活就业人员:以铜川市上年度全口径城镇单位就业人员平均工资的60%为缴费基数,按照6%的比例缴纳基本医疗保险费。
了解您的社保缴纳明细——新社通app计算器!点击下方使用!
新社通社保计算器计算所得,数据仅供参考。
社保缴纳时间因地区和缴费方式的不同而有所差异。??
缴费时间
个人缴费时间:个人可以通过医保个人账户、银行批量扣款、京通小程序、电子税务局等多种方式进行缴费。医保个人账户的划扣时间为每月月底最后一天,税务缴费时间为每月5日至20日,银行批量扣款日为每月15日,遇法定节假日、双休日顺延至下一个工作日。
单位缴费时间:用人单位应当于每月10日至25日自行向税务部门申报缴纳社会保险费。
缴费方式
?医保个人账户?:由北京市医保局主动对足额的医保个人账户发起划扣。
?京通小程序?:可通过微信、支付宝、百度客户端搜索“京通”小程序进行缴费。
?电子税务局?:通过国税务总局北京市税务局官网进入北京市电子税务局(Web端)办理缴费。
?银行APP?:可通过邮储、北京、农商、浦发银行APP办理缴费。
?银行批量扣款?:参加批量扣款的缴费人在批量扣款期间不能使用其他渠道缴费,需及时关注缴费情况。
社保补缴新规
养老金
社保断交多久作废? ?
张家口社保基数调整时间
一次性补缴
社保缴纳
缴纳社保
社保待遇认证不了怎么回事
朝阳社保缴费
缴纳社保