什么是灵活就业社保?简单讲灵活就业人员购买的社保就叫灵活就业社保。灵活就业人员是指以非全日制、临时性和弹性工作等灵活形式就业的人员。那么2025年安康灵活就业社保缴费基数是多少?要怎么缴费?接下来随新社通APP小编一起了解安康灵活就业社保缴费具体详情吧。
一、2024年安康灵活就业社保缴费基数、比例最新来了,看看是多少?
(1)基数:安康灵活就业社保参照职工社保的缴费基数进行缴纳。而社保缴费基数由当地上一年度职工的月平均工资确定,一般是以当地社会平均工资的60%-300%为社保缴费基数,基本上分为60%、80%、90%、100%、150%、200%、250%、300%等八个缴费档次。由于各地区经济发展水平不一,职工月平均工资存在差异,所以各地区的社保缴费基数上下限也不同。比如北京2024年的缴费基数上下限为6326元-33891元,浙江2024年的缴费基数上下限为4462元-24060元。
(2)比例:安康社保缴费比例各个地区标准有些细微的差别,并且会不断产生新的变化。
社保缴纳费用是以缴费基数为基数以一定的比例进行缴费,职工社保分为单位缴纳部分和个人缴纳部分,两者缴纳比例不同,但是灵活就业人员参保职工社保没有单位负责,将全部由个人缴费。
提示:灵活就业养老保险的缴费比例一致,都是社保缴费基数的20%。
灵活就业医保的缴费比例就有些差异了,有些地方是6%,有些地方是8%,有些地方是13%。
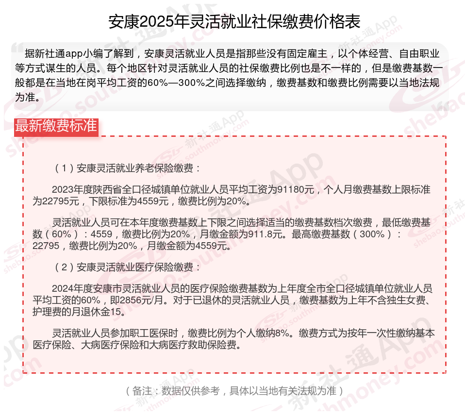
二、2024年安康灵活就业社保缴费标准表 安康灵活就业社保多少钱一个月?

安康灵活就业人员社保缴费档次表:一般分为五个档次,具体为上年度在岗职工平均工资的60%、70%、80%、90%和100%。灵活就业人员可以根据自己的意愿选择缴费档次,缴费比例为20%,其中12%进入统筹基金,8%进入个人账户。
社保断交会不会作废
不知线上社保咋缴费?
喀什社保
灵活社保缴费
社保待遇认证不了怎么回事
社保缴费比例是多少的
社保断交会不会作废
一次性补缴社保2025
社保调整基数从几月开始
社保线上缴费