今天聊一下灵活就业人员社保缴费问题!
安徽池州灵活就业人员社保缴费最低标准来了!养老金高低由缴费基数确定,提高缴费年限更划算。选择缴费档次时应考虑个人经济状况和养老需求。下面随新社通app小编一起了解安徽池州灵活就业人员社保的详情吧。
据新社通app数据显示,安徽池州灵活就业人员养老保险缴费基数2024-2025年最新标准如下:
缴费基数下限暂按不低于4227元/月执行。按照个人20%的缴费费率,个人养老保险缴费金额低于845.4元/月。
(注:本文数据仅供参考,具体以当地缴费标准为准)
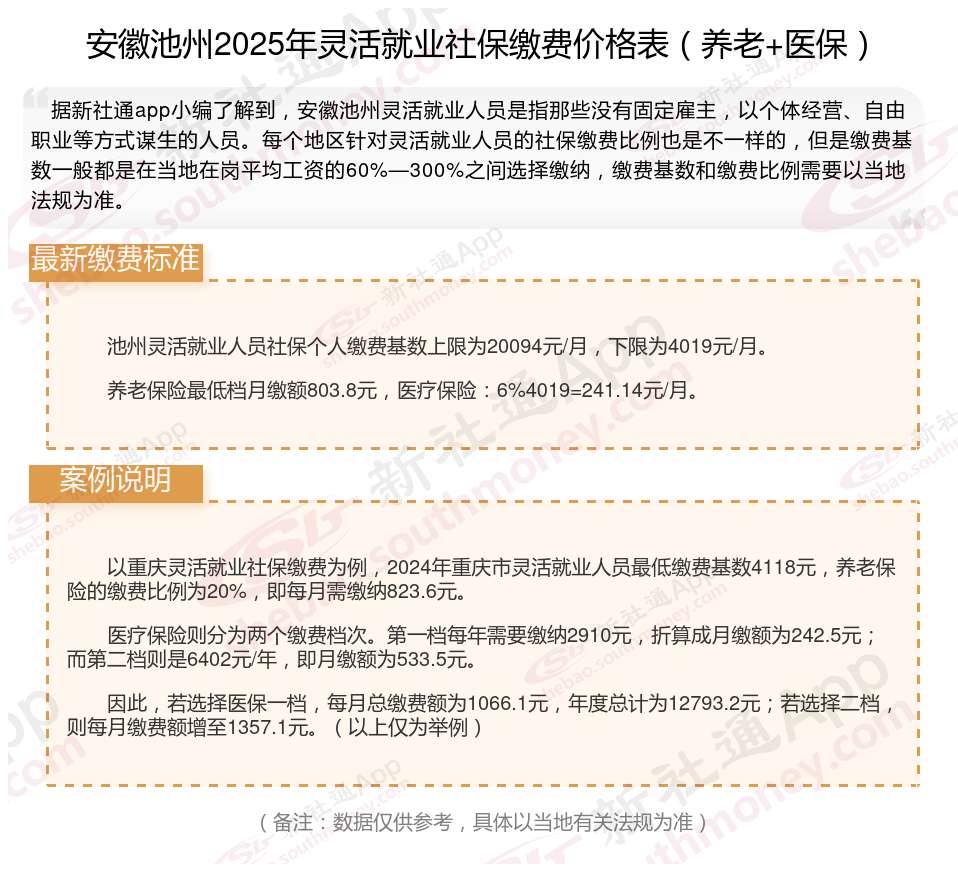
灵活就业人员自己交保险一个月多少钱?安徽池州自己社保缴纳金额是怎么计算?根据新社通app-社保缴费查询工具提供的最新数据如下:

池州灵活就业人员社保个人缴费基数上限为20094元/月,下限为4019元/月。
养老保险最低档月缴额803.8元,医疗保险:6%4019=241.14元/月。
社保补缴新规
社保报销比例是多少
交社保的比例是多少?
2025年社保缴费基数上涨!
领取社保福利补贴
社保断交
社保
社保缴纳
12333社保个人账户查询怎么查
交社保的比例是多少?