今天聊一下灵活就业人员社保缴费问题!
灵活就业人员养老保险缴费算法
灵活就业人员参保费率一般为20%(8%计入个人账户),可选择社会平均工资的60%、100%、300%等各种档位作为缴费基数:
缴费金额=社会平均工资×档位×20%计入个人账户=社会平均工资×档位×8%,接下来随社保网-APP一起了解灵活就业人员社保缴费的详情。
据新社通app数据显示,湖北随州企业灵活就业养老保险的缴费基数为:3800元。
缴费比例:在企业参保缴费的情况下,单位缴纳比例为16%,个人缴纳比例为8%。而灵活就业人员参保缴费的比例为个人20%。
另外,需要注意的是,这些缴费标准可能会随着时间和方案的变化而调整。为了获取最新的湖北随州灵活就业养老保险缴费标准信息,建议查阅相关消息或咨询当地社保部门。总的来说,了解并遵守当地的养老保险缴费标准是每个人的责任,也是保证个人权益的重要方案。
(注:本文数据仅供参考,具体以当地缴费标准为准)
湖北随州个体户社保缴纳金额是怎么计算?根据新社通app-社保缴费查询工具提供的最新数据如下:

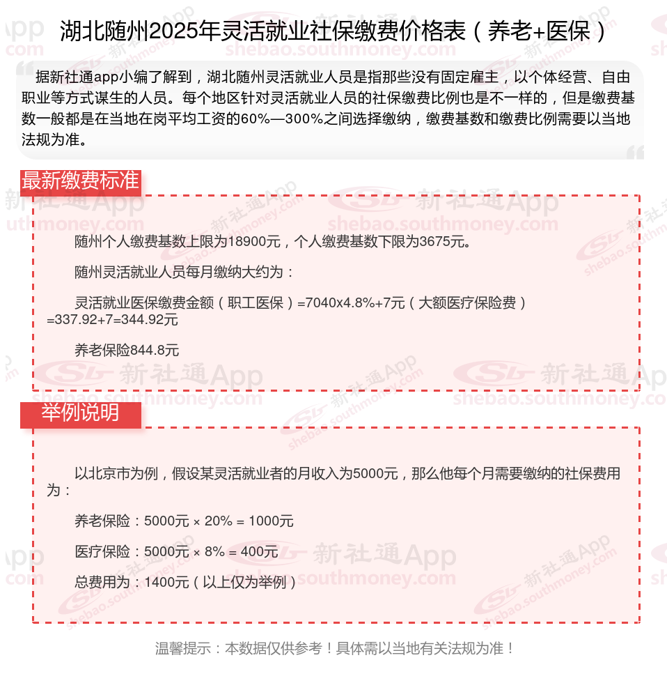
随州个人缴费基数上限为18900元,个人缴费基数下限为3675元。
随州灵活就业人员每月缴纳大约为:
灵活就业医保缴费金额(职工医保)=7040x4.8%+7元(大额医疗保险费)=337.92+7=344.92元
养老保险844.8元
》》点击新社通app社保计算器,查询你的社保缴纳明细!
新社通app数据所得,数据仅供参考。
社保每年什么时候调基数
莆田最低工资
社保最低缴费年限对照表
补缴新规
安徽合肥社保
德阳2025职工社保最低缴费
购买了社保农村农保要怎么停保呢
太原社保缴费
社保补缴
怎么查询个人社保缴费明细?