灵活就业人员的社保缴费基数通常是根据当地职工平均工资的一定比例来计算的,一般会在40%至100%之间,具体比例可能因地区而异。例如,有些地方可能会要求以当地上年度在岗职工月平均工资为缴费基数。确定缴费基数之后,灵活就业人员需要按照一定的缴费比例来缴纳社保费用。养老保险缴费比例通常为20%,其中8%的部分会进入个人账户,而剩下的12%则会进入社会统筹基金。如果灵活就业人员的上年度月平均工资低于统筹地区上年度全口径城镇单位就业人员平均工资的60%,那么他们的缴费基数将按照60%来计算。相反,如果月平均工资超过统筹地区上年度全口径城镇单位就业人员平均工资的300%,那么缴费基数将按照300%来计算。
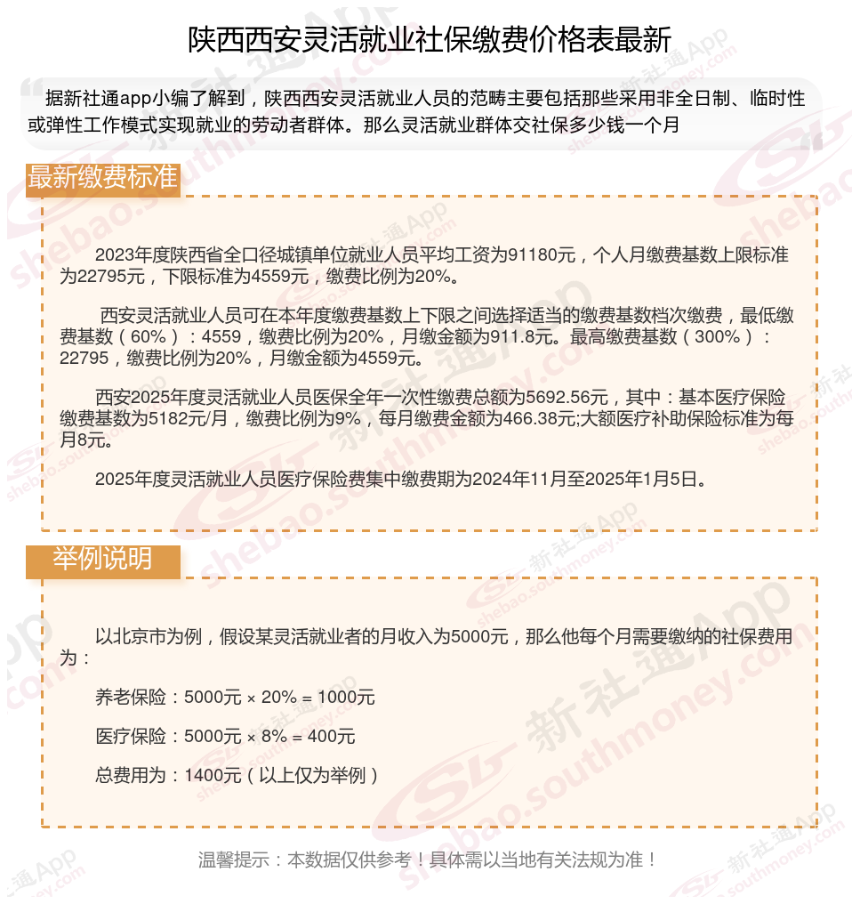
2025年灵活就业社保最低要交多少钱?灵活就业人员社保缴费最新明细来了~根据新社通app-社保缴费查询工具提供的2025社保缴费标准详情数据:

社保的缴费年限直接影响到个人退休金的领取。累计缴费满15年是领取退休金的基本条件。本质上,社保的缴费年限与个人账户都对养老保险待遇有影响,缴费年限越长,领取的退休金一般也会相应增加,体现“多缴多得”的原则。
如果个人在达到法定退休年龄时,社保缴费年限未满15年,有几种选择:一是可以继续缴费至满15年,然后按月领取基本养老金;二是可以转入新型农村社会养老保险或者城镇居民社会养老保险,按照相关要求享受养老保险待遇。
综上所述,为了确保能够在达到法定退休年龄时按月领取退休金,个人应当至少累计缴纳社会保险满15年。
》》》想知道自己社保缴纳多少钱吗?快来新社通社保计算器,点击下方使用!
新社通app数据所得,数据仅供参考。
养老保险交15年和20年有什么区别?
养老保险交15年和20年的区别主要体现在以下几个方面:
养老金领取额度不同
基础养老金:根据基础养老金的计算公式,缴费年限是影响基础养老金的关键因素之一。缴费年限越长,基础养老金的比例就越高。因此,交20年社保的个人在退休后每月可领取的基础养老金金额会比交15年社保的个人更多。
个人账户养老金:个人账户养老金等于退休时养老保险个人账户的余额除以退休年龄确定的计发月数。由于缴费年限更长,交20年社保的个人在退休时个人账户的余额会更多,因此每月可领取的个人账户养老金也会更高。
医疗保险待遇不同
除了养老保险,社保中的医疗保险也有缴费年限的要求。一般来说,女性在退休前交满20年,男性在退休前交满25年的社保,就可以享受到终身医保待遇。这意味着,交20年社保的个人在达到退休年龄后,无需继续缴纳医疗保险费用,即可享受到医保待遇。而交15年社保的个人则可能需要继续缴纳医疗保险费用才能享受同等待遇。不过,具体的医保缴费年限要求可能因地区而异,因此个人在缴纳社保前详细了解当地的法规。
其他相关待遇
抚恤金待遇:缴费年限越长,在职时或退休后去世的抚恤金待遇也可能越高。例如,一些地区法规缴费15年可领取9个月的城镇居民月人均可支配收入作为抚恤金,而缴费20年则可领取更高的抚恤金。
养老金调整:退休后养老金会每年增加,实行按缴费年限挂钩和按养老金水平挂钩两部分的调整机制。缴费年限长的人在按缴费年限挂钩部分会获得更多的增长,因此缴费20年的人在养老金增长方面具有更大的优势。
综上所述,社保交15年和20年在养老金领取额度、医疗保险待遇以及其他相关待遇上存在显著差异。因此,在规划自己的社保缴纳年限时,个人应充分考虑自身的实际情况和需求,做出合理的选择。如果经济条件允许,尽量选择较长的缴费年限,以享受更高的社保待遇。}
城乡居民社保缴费可以补交吗
社保
灵活就业社保
社保线上缴费
缴纳社保
社保得缴纳多长时间
广东职工社保
社保
石家庄社保费
社保断交会不会作废