灵活就业社保主要是针对个体工商户或灵活就业人员所设立的。这类人员可以按照个人意愿以灵活就业的形式缴纳养老和医疗保险。与职工社保不同,灵活就业社保的费用全部由个人承担,因此负担相对较重。然而,灵活就业社保的缴纳者可以享受与职工社保同等的养老和医疗保险待遇。
据新社通app数据显示,青岛灵活就业人员养老保险缴费基数2024-2025年最新标准如下:
缴费基数下限暂按不低于4416元/月执行。按照个人20%的缴费费率,个人养老保险缴费金额低于883.2元/月。
(注:本文数据仅供参考,具体以当地缴费标准为准)
青岛灵活就业人员社保缴费基数2024-2025年最新标准是多少 灵活就业交社保划算吗?下表是2024-2025年青岛社保费用明细参考,根据新社通app-社保缴费查询工具提供的最新数据如下:

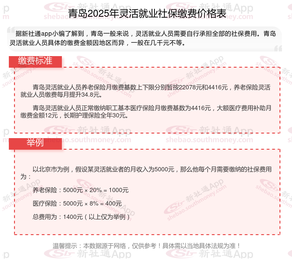
青岛灵活就业人员养老保险月缴费基数上下限分别暂按22078元和4416元,养老保险灵活就业人员缴费每月提升34.8元。
青岛灵活就业人员正常缴纳职工基本医疗保险月缴费基数为4416元,大额医疗费用补助月缴费金额12元,长期护理保险全年30元。
灵活就业人员基本养老保险:灵活就业人员养老保险缴费由个人承担缴纳单位和个人部分,按月缴费,缴费比例和缴费基数有确定要求;按照有关要求,灵活就业人员不得以事后追补缴费的方式增加灵活就业期间的缴费年限。灵活就业人员其他就业时段的补缴方法要求执行。
社保断交会不会作废
北京公司买社保
西宁社保缴费
江西南昌社保最低缴费
广西老人补贴
城乡居民社保
社保缴纳
缴纳社保
个人最低社保标准
社保和农保