社会保险,其中的养老保险,按照缴费年限计算,现在没有工龄,都是按照缴费年限来计算的,缴费满十二个月为一年,在实行缴纳养老保险之前参加工作的,参加工作的年限,可以视同缴费年限。
接下来了解一下,郑州灵活就业人员社保缴费标准是多少?郑州灵活就业人员社保退休能领多少钱呢?根据新社通app-社保缴费查询工具提供的2025社保缴费标准详情数据:

》》》想知道自己社保缴纳多少钱吗?快来新社通社保计算器,点击下方使用!
新社通app数据所得,数据仅供参考。
据新社通app数据显示,郑州灵活就业人员养老缴费基数2024-2025年最新标准如下:
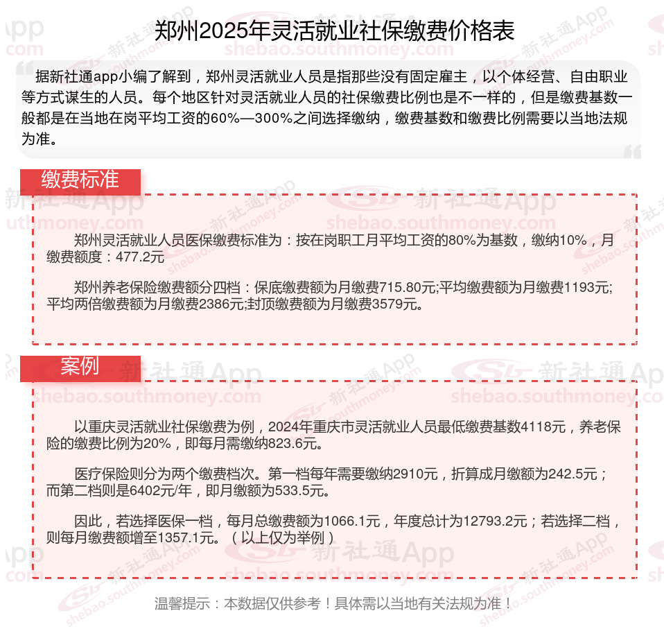
养老保险最低缴费基数为:3579元;
个人缴费比例:20%,个人缴费金额:715.8元;
(注:本文数据仅供参考,具体以当地缴费标准为准)
养老保险要交多少年可以领养老金?
社保交满15年并且达到法定退休年龄可以领取退休金。根据《中华人民共和国社会保险法》第十六条参加基本养老保险的个人,达到法定退休年龄时累计缴费满十五年的,按月领取基本养老金。
参加基本养老保险的个人,达到法定退休年龄时累计缴费不足十五年的,可以缴费至满十五年,按月领取基本养老金;也可以转入新型农村社会养老保险或者城镇居民社会养老保险,按照法规享受相应的养老保险待遇。
法定的退休年龄为女性55周岁,男性60周岁,社保养老金即是按照这两个年龄段进行领取。
退休金计算方法:
退休金通常是有基础养老金,个人账户养老金以及过渡性养老金来进行组成的。
基本养老金是我们退休后最主要的收入来源,由基本养老保险基金支付。它的计算公式为:每月基本养老金=(基本养老金计发基数+指数化月平均缴费工资)÷2×缴费年限×1%。
其中,本人指数化月平均缴费工资是退休时上年度全市城镇单位就业人员月平均工资与本人月平均缴费工资指数的乘积,而本人月平均缴费工资指数则是所有缴费月份的缴费指数之和除以累计缴费年限的月数12。
个人养老金:每一个月的养老保险缴费,都会形成一部分个人账户养老金。缴费年限越长,个人账户的积累也就越丰厚。
个人账户养老金则完全取决于你个人账户的累计储存额和退休年龄对应的计发月数。
灵活就业人员自己交社保一个月得交多少钱
2025年退休新规下,云南昆明社保缴纳时间年限是多少?
呼和浩特社保缴费
城乡社保缴费能补交么
丹东社保
社保
江西老人补贴
天津社保缴费
东莞社保缴费
河北邯郸社保缴费年限延长至20年,2039年全国统一实施?