灵活就业社保的缴费金额因地区和具体法规要求而异。以北京为例,养老保险缴费比例为20%,月最低缴费金额为1265.2元
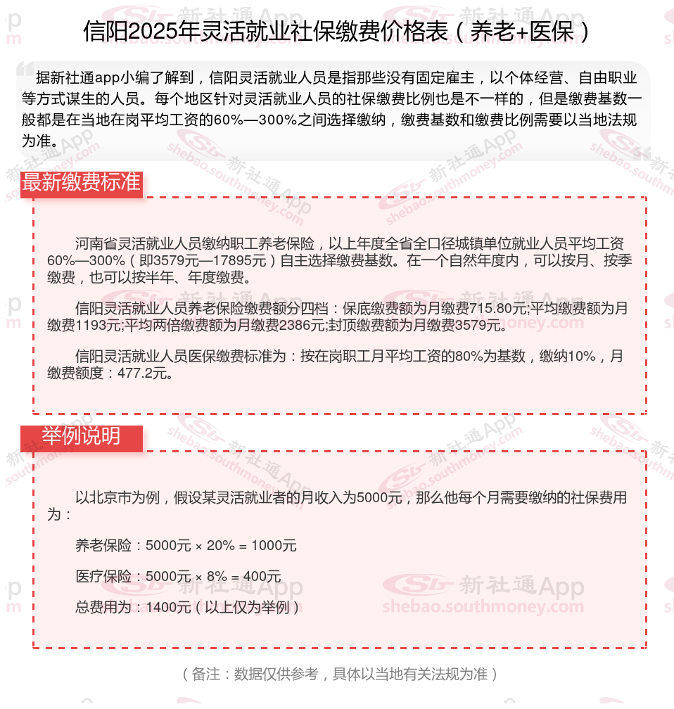
2025信阳灵活就业社保缴纳基数是多少?信阳灵活就业人员社保交15年领多少?根据新社通app-社保缴费查询工具提供的2025社保缴费标准详情数据:

据新社通app数据显示,信阳灵活就业养老保险缴费基数2024-2025年最新标准如下:
2025年信阳城镇职工社会保险缴费基数用人单位及其职工(包括有雇工的个体工商户及其雇工)分别按2024年度全口径省平的60%(3579元/月)和300%(17895元/月)核定缴费基数的下限和上限执行。
个人缴费比例:20%;
(注:本文数据仅供参考,具体以当地缴费标准为准)
五险一金
和田最低工资
补缴社保新规
银川社保缴费
社保基数
社保
江西南昌社保
缴纳社保
沈阳社保
社保补缴新规