据新社通app数据显示,曲靖企业灵活就业养老保险的缴费基数为:4306.2元。
缴费比例:在企业参保缴费的情况下,单位缴纳比例为16%,个人缴纳比例为8%。而灵活就业人员参保缴费的比例为个人20%。
另外,需要注意的是,这些缴费标准可能会随着时间和方案的变化而调整。为了获取最新的曲靖灵活就业养老保险缴费标准信息,建议查阅相关消息或咨询当地社保部门。总的来说,了解并遵守当地的养老保险缴费标准是每个人的责任,也是保证个人权益的重要方案。
(注:本文数据仅供参考,具体以当地缴费标准为准)
曲靖灵活就业人员社保每月交多少钱?根据新社通app-社保缴费查询工具提供的最新数据如下:

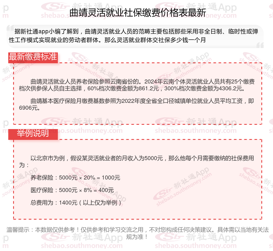
曲靖灵活就业人员养老保险参照云南省份的。2024年云南个体灵活就业人员共有25个缴费档次供参保人员自主选择,60%档次缴费金额为861.2元,300%档次缴费金额为4306.2元。
曲靖基本医疗保险月缴费基数参照为2022年度全省全口径城镇单位就业人员平均工资,即6906元。
断交社保影响大不大?
失业保险:失业保险的影响相对较小,只要不是自己主动辞职,失业后有求职要求并进行了失业登记,且失业保险累计缴费满一年,就能享受失业保险待遇。
工伤保险:这个对于工伤保险的影,响相对来说就比较小了,因为工伤保险享受到的是随时缴纳随时享受,不存在任何连续交费,也不存在任何中断交费的情形,可以说工伤保险是五类社保当中,影响最小的一类社保保险,所以即便出现中断交费也不会影响到我们工伤保险的报销,只要是你正常参保交费期间,那么都能够享受到工伤的待遇。
医疗保险:医保断缴之后,第二个月就无法享受医疗报销待遇了,不过只要重新开始缴纳就可以继续享受医保待遇。之前我们听说过医保断缴三个月账户清0,这个说法是错误的,个人账户不会清0,但是连续缴纳年限要清0,重新开始计算。医保断缴的短期影响也不大,只要你在此期间不看病没有什么影响。如果想要享受终身医疗待遇,大部分地区要求男性累计缴满25年、女性累计缴满20年医疗保险,跟养老保险一样,算的都是累计缴纳年限,而不是连续缴纳年限。
养老保险:如果是短暂断交的话,问题不大。但是还是会有以下两方面的影响:
(1)养老金会相应降低养老金“多缴多得,长缴长得”。简单来说,如果中断时间越长,缴费就越少,参保年限也就相应减少,个人账户累计储存额也越少,养老金也越低。
(2)影响养老金的办理时间此外,如果你因为断缴而导致缴纳年限不够,想要退休后领取养老金,只能是延长缴费年限,还需继续延长缴费,达到领取条件后オ能办理领取养老金手续。
生育保险:大多要求连续缴费满一定期限(如6个月)才能报销,断交可能影响报销资格。
会影响买房买车和入户:在一些城市,如北京、上海、广州等,购房、买车摇号、子女上学等待遇需要外来居民的社保连续缴纳一定时间的记录,其中有的待遇在计算社保连续缴纳时间时,补缴的月份是算作连续的,所以如果中途出现断缴,可以找代理公司补缴来实现社保的连续缴纳。
社保缴纳
公司加个人社保
交社保的比例是多少?
异地社保转移需要多少个工作日
2025年社保缴费基数上涨!
社保缴费基数什么意思
社保
社保断交会不会作废
社保多少钱
一次性补缴