灵活就业人员养老保险缴费比例为20%,医疗保险缴费以当地上年度城镇在岗职工月平均工资的80%为基数,按4.2%或8%比例缴纳基本医疗保险费。
那么,拉萨灵活就业人员社保缴费基数最新标准,灵活就业人员自己交社保一个月得交多少钱?根据新社通app-社保缴费查询工具提供的2025社保缴费标准详情数据:
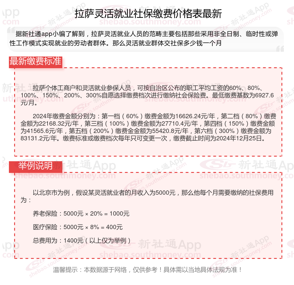
拉萨个体工商户和灵活就业参保人员,可按自治区公布的职工平均工资的60%、80%、100%、150%、200%、300%自愿选择缴费档次进行缴纳社会保险费。最低缴费基数为6927.6元/月。 2024年缴费金额分别为:第一档(60%)缴费金额为16626.24元/年,第二档(80%)缴费金额为22168.32元/年,第三档(100%)缴费金额为27710.4元/年,第四档(150%)缴费金额为41565.6元/年,第五档(200%)缴费金金额为55420.8元/年,第六档(300%)缴费金额为83131.2元/年。缴费标准或缴费档次每年只可变更一次,缴费截止时间为2024年12月25日。

提示:若您想知道更多的社保缴纳明细,可点击下方使用查询社保计算器,新社通app还为您提供社保养老规划方案。
新社通社保计算器计算所得,数据仅供参考。
社保如同一道坚实的后盾,为公民在生活的风雨中提供遮蔽,确保每个人都能在面对挑战时得到应有的支持与关怀,维护个人的基本生活需求,同时也为社会的和谐稳定贡献力量。关于社保的作用为:
养老保险:为退休后的生活提供基本的经济保险,确保在年老失去劳动能力时能够获得稳定的养老金,维持一定的生活水平。
失业保险:以在失业时获得失业保险金等补助。而失业保险这样的险种属于法规性保险,通常在商业保险公司是买不到的。
生育保险:为生育提供医疗费用和生育津贴,减轻生育带来的经济压力。
医疗保险:单位交9.8%,个人交2%。交的钱一部分进了个人账户,可以用来门诊结算、体检、去药房买药。另一部分进了资金池。平时去医院看病,通常有个起付线和封顶线,达到标准符合相关法规并且在医保目录范围内的,就可以报销,减轻个人负担。
工伤保险:由单位缴纳。工作中(包括上下班途中)遭受意外伤害或者死亡,可以获得一大笔补偿,是对劳动者的一种保护。
灵活就业社保几个月不交就作废了吗?
灵活就业人员的社保一般可以在连续3个月不交后视为断缴。具体来说:
社保断缴
根据法规,如果灵活就业人员未在时间内办理参保手续,或连续中断缴费三个月,这将被视为中断参保。在中断后办理参保手续并连续缴费满6个月后,方可再次享受医保待遇。然而,如果在中断后的3个月内及时补缴,那么从补缴的次月起就可以恢复医保待遇。
社保断缴的影响
养老保险是累计计算的,断缴不会对之前已经缴纳的养老保险产生影响,也不会清0。但断缴会影响退休后的养老金待遇,因为缴费年限越长,领取的养老金就越多。其他险种:如生育保险、工伤保险等,都需要连续缴纳一定的时间才能享受待遇。断缴会影响到这些险种的待遇享受。
医疗保险:社保一旦断缴,从断缴的第二个月开始,灵活就业人员就无法享受医保待遇。断缴超过3个月后,即使在续保时,也会有3个月的等待期,期间同样无法享受医保。此外,医疗保险的累计缴费年限也会受到影响,进而影响到退休后的医保待遇。
避免社保断缴的建议对于灵活就业人员来说,应尽量避免社保断缴。如果因某些原因无法继续缴纳社保,可以选择以个人的身份继续参保或者以城乡居民的身份参保。这样虽然待遇会低于职工社保,但至少可以保持社保的连续性,避免断缴带来的各种影响。
灵活社保缴费
社保待遇认证不了怎么回事
交社保的比例是多少?
社保怎么查询个人缴费情况
2025年恢复一次性补缴吗?
社保断交会不会作废
交五险一金
缴纳社保
西藏昌都最低工资标准是多少
社保多少钱