据新社通app数据显示,玉树企业灵活就业养老保险的缴费基数为:5186元。
缴费比例:在企业参保缴费的情况下,单位缴纳比例为16%,个人缴纳比例为8%。而灵活就业人员参保缴费的比例为个人20%。
另外,需要注意的是,这些缴费标准可能会随着时间和方案的变化而调整。为了获取最新的玉树灵活就业养老保险缴费标准信息,建议查阅相关消息或咨询当地社保部门。总的来说,了解并遵守当地的养老保险缴费标准是每个人的责任,也是保证个人权益的重要方案。
(注:本文数据仅供参考,具体以当地缴费标准为准)
玉树灵活就业自己交社保一个月要交多少钱?玉树灵活就业人员社会保险缴费标准,根据新社通app-社保缴费查询工具提供的最新数据如下:

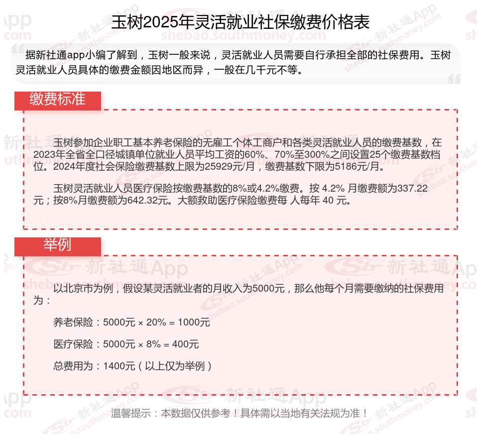
玉树参加企业职工基本养老保险的无雇工个体工商户和各类灵活就业人员的缴费基数,在2023年全省全口径城镇单位就业人员平均工资的60%、70%至300%之间设置25个缴费基数档位。2024年度社会保险缴费基数上限为25929元/月,缴费基数下限为5186元/月。
玉树灵活就业人员医疗保险按缴费基数的8%或4.2%缴费。按4.2%月缴费额为337.22元;按8%月缴费额为642.32元。大额救助医疗保险缴费每人每年40元。
缴费基数:
①缴费基数有上下限。职工的缴费基数,不可以无限高,也不可以无限低,取的范围是所在省市全口径城镇就业人员社会平均工资的60%~300%。
过去的时候,一些地区采取的是城镇非私营单位在岗职工社会平均工资。渊源是最初的养老保险主要是针对国营企业建立起来的。
缴费基数上下限,涵盖了绝大多数的可能,也保证了养老保险基金的安全。比如低收入人群缴费基数低,缴纳钱数太少了,不利于养老基金的收支平衡。高收入人群,缴费基数太高,产生的养老金太高,万一遇上长寿的,一样会对养老基金产生很大压力。
②企业职工的缴费基数。企业职工月缴费基数是按照职工上年度本人工资总额的月均值计算的。
企业职工的缴费基数,也必须在各地公布的缴费基数上下限之间。如果职工工资低于60%最低缴费基数,那么必须按照60%缴纳;如果职工工资高于300%最高缴费基数,也只能按照300%缴纳。
职工的工资总额,包括了计时工资、计件工资、奖金、津贴补贴、加班加点工资、特殊情况下支付的工资。不扣除社保、公积金个人部分和个人所得税。
广州社保
广东高龄补贴
补缴新规
交五险一金
交社保的比例是多少?
申请4050补贴需要什么条件,申请4050补贴所需材料
青岛社保缴费
社保卡
灵活就业人员参保调整!
阜新社保