社保,全称社会保险,是指为了预防和分担年老、失业、疾病以及死亡等社会风险,实现社会安全,而强制社会多数成员参加的,具有所得重分配功能的非营利性的社会安全体系。
接下来了解一下,浙江杭州灵活就业人员社保缴费标准是多少?退休能领多少钱呢?根据新社通app-社保缴费查询工具提供的2025社保缴费标准详情数据:

》点击新社通社保在线计算器,轻松测算您的社保每月交多少!
新社通app数据所得,数据仅供参考。
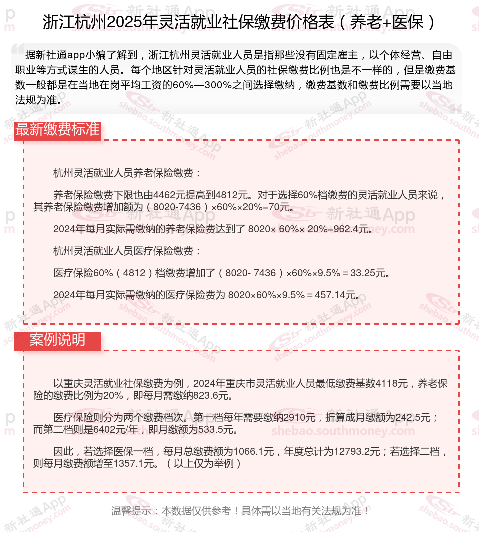
据新社通app数据显示,浙江杭州灵活就业人员养老缴费基数2024-2025年最新标准如下:
养老保险最低缴费基数为:4462元;
个人缴费比例:20%,个人缴费金额:892.4元;
(注:本文数据仅供参考,具体以当地缴费标准为准)
养老保险要交多少年可以领养老金?
1、须满足退休年龄的要求。根据退休要求,退休年龄:女职工55岁和58岁,男职工63岁。2、累计缴纳养老保险费满足最低缴费年限。
社保个人账户余额
黑龙江高龄补贴标准最新
80岁以上
恢复一次性补缴社保是真的吗
社保缴纳
社保断交会不会作废
2025年西宁社保缴费年限和年龄表
社保基数每年什么时候调整
防城港社保断了
烟台社保缴费