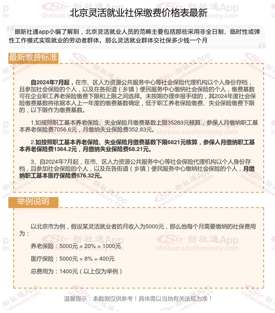
按月缴纳的灵活就业社保包含养老保险和职工保险,缴费金额的多少由缴费基数的高低来定。随新社通-app小编了解一下具体详情。
什么是社保呢?
直白定义,社保缴纳是单位与个人遵循法规,向社会保险系统按时足额缴纳费用的行动。社保是社会保险的简称,社会保险包括五个险种;而五险一金指的是养老保险、生育保险、医疗保险、失业保险、工伤保险和住房公积金。
个人灵活就业社保养老、医保缴费标准2025最新,北京灵活就业社保每月交多少钱?

》》社保缴费不迷茫,用新社通社保计算器,查询您的社保缴费金额!
提示:北京灵活就业人员每个月的缴费压力还是比较大的,每个月的社保费用都是千元,缴费档次越高,灵活就业人员要缴纳的费用也越多。
当缴费档次越高,可以享受到的社保待遇也越多,退休后可以领到的养老金也越多,100%的缴费档次缴纳灵活就业社保比60%的缴费档次缴纳灵活就业社保可以领到的钱要多。
北京2025年灵活就业人员社保缴费标准公布
据新社通app显示,北京灵活就业人员养老缴费基数2024-2025年最新标准如下:
养老保险最低缴费基数为:6326元;
个人缴费比例:20%,个人缴费金额:1265.2元;
(注:本文数据仅供参考,具体以当地缴费标准为准)
假设北京某灵活就业养老保险核定缴费基数为6326元,个人缴费比例为:20%。据新社通app养老保险计算器显示,灵活就业基本养老保险费应缴费额=灵活就业基本养老保险费缴费基数×费率。灵活就业个人需缴纳1265.2元。
请注意,这些只是示例性的计算,实际的缴费金额会根据具体的缴费基数、缴费比例以及地区的法规而有所不同。此外,随着时间的推移,缴费比例和基数也可能会进行调整,因此建议参考当地社保部门或相关机构公布的最新方案和法规进行计算。
对于养老保险缴费金额的具体计算,还需要考虑其他因素,如缴费年限、缴费基数的上下限等。为了确保计算的准确性,建议咨询当地社保部门或专业机构进行详细的计算和咨询。
领取社保福利补贴
社保
社保缴纳
4050补贴一般能领多少钱
补缴新规
社保等同于养老保险
2025年江苏南京社保要交多少钱(缴费比例 缴费基数)
一次性补缴
乌鲁木齐社保缴费
吉林关于老人补贴,其执行标准如何