社保具体指的是什么?社保是为特定人口提供收入或补偿的社会经济体系。包括五种保险,各有保险功能。它强制实施,以劳动者为对象、特殊事件为内容、保护基本生活为目的,对社会稳定、发展和劳动者权益意义重大。
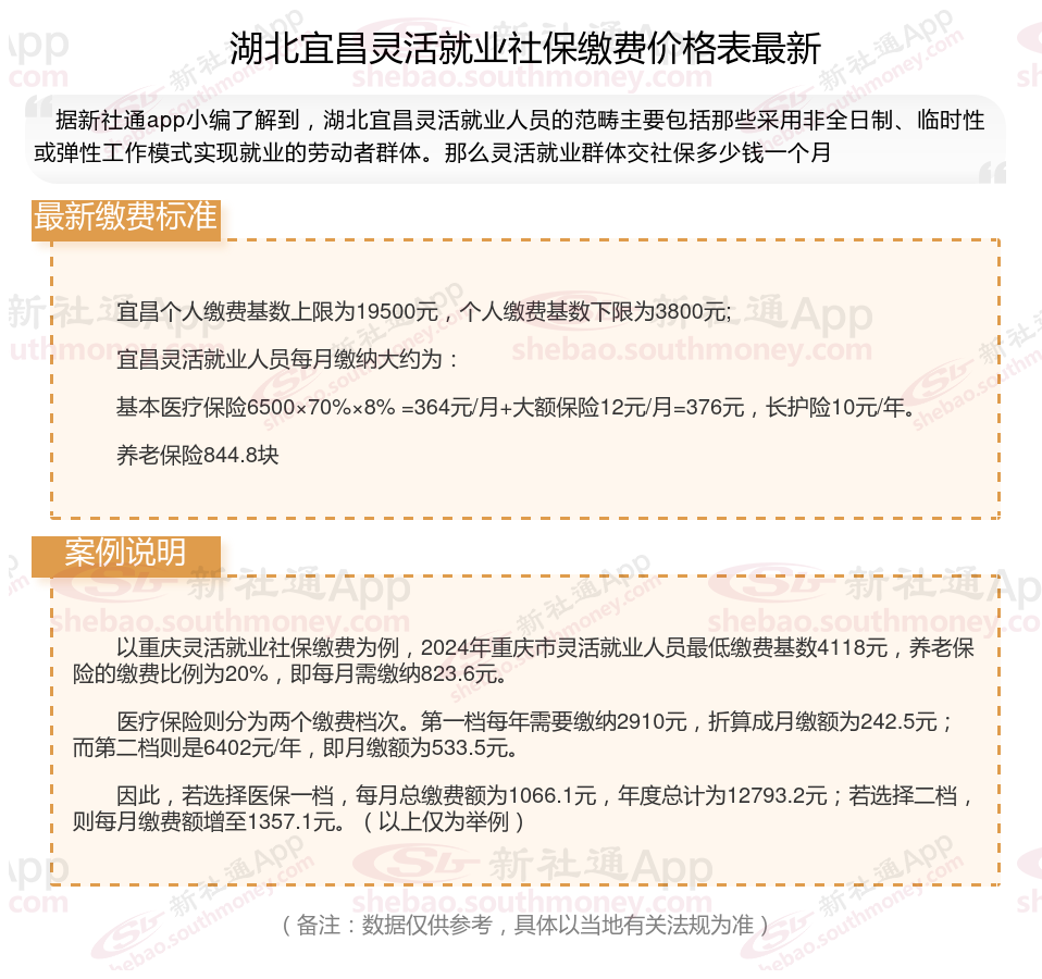
湖北宜昌灵活就业人员参保月缴费金额是多少?2024-2025年度湖北宜昌灵活就业人员社保缴费标准是多少?根据新社通app-社保缴费查询工具提供的2025社保缴费标准详情数据:

》》还不知道自己社保缴纳明细吗?点击新社通app社保计算器,查询所在城市社保缴费明细!
新社通app数据所得,数据仅供参考。
据新社通app数据显示,湖北宜昌灵活就业养老保险最低缴费基数为:3800元;个人的缴费比例分别为:20%;
个人缴费金额:760元。
(注:本文数据仅供参考,具体以当地缴费标准为准)
社保断缴影响大,这些后果你知道吗?
失业保险:单位需依法为职工缴纳失业保险,职工失业,符合要求的,可享受失业待遇。职工申领失业保险金的条件之一是失业保险累计缴费满一年,如单位在员工在职期间未按缴纳造成欠缴断缴的,会影响失业保险金正常申领。
工伤保险、失业保险、生育险:生育保险必须分娩或实施计划生育手术时,用人单位已为其参加生育保险且连续足额缴纳生育保险费满12个月。
医疗保险:断交一个月会停止医保待遇,如果在此期间发生医疗费用,可能无法享受医保报销。及时补缴后,可以恢复医保待遇。
养老保险:养老保险如果中途断缴了,是可以补续的,且不用重新计算累计缴交费年限,但会影响到你退休后的待遇。
生育保险:生育险能报销产检、分娩等费用,还能领取生育津贴,给生育家庭减轻经济负担。但不同城市对生育险的连续缴费时间有要求,如果生孩子前断缴,很可能无法享受这些待遇。
社保挂钩法规影响社保断缴对许多在一线城市例如北京、上海等,在涉及购房、购车以及积分入户有极大的影响。
首先,在一些一、二线城市,购房要求购房者需要连续缴纳一定时间的社保。例如,深圳购房者需要连续缴满社保5年,一旦社保断缴,将需要重新计算缴费时间。这意味着如果社保中断,购房者可能需要更长的时间才能符合购房的要求,增加了购房的难度。
其次,积分入户也对社保缴纳有一定要求。以北京为例,要求申请积分入户的申请人连续缴纳社保7年。如果社保中断,将无法满足积分入户的条件,可能会延迟或阻碍个人的入户计划。
此外,一些城市还要求了子女就学法规与社保缴纳有关。外地小孩想要在一些城市上学,父母需要连续缴纳一定时间的社保才能符合入学条件。
所以社保断缴对于许多与相关法规挂钩的重要生活事务都可能产生负面影响。因此,在选择离职或换工作时,需要仔细考虑社保连续性,以免影响未来的生活计划和机会。社保的稳定缴纳对于保证个人权益和获得各种法规福利非常关键。
退休金计算方法2025:
基本养老金=基础养老金+个人账户养老金+过渡性养老金+增发养老金
基本养老金由统筹养老金和个人账户养老金组成。基本养老金根据个人累计缴费年限、缴费工资、当地职工平均工资、个人账户金额、城镇人口平均预期寿命等因素确定。
基础养老金计算公式为当地当年的养老金计发基数×(1+本人平均缴费指数)÷2×缴费年限×1%。
个人账户养老金=个人账户额度/发放月数。
这里的“计发月数”是按照退休时的年龄来定的,不同的年龄有不同的数值。
过渡性养老金:过渡性养老金仅适用于1996年之前工作的人。具体资格和付款方式因地域而异。
增发养老金=上一年湖北宜昌在岗职工月平均工资×个人平均缴费工资指数×累计缴费年限(含视为缴费年限)×增发比例。
高龄津贴发放标准公布
社保和农保
社保4050补贴需要什么条件
社保断交会不会作废
福建福州社保
高龄津贴发放标准公布
南京社保
社保查询个人账户缴费明细查询
2025社保缴费比例
城乡社保缴费能补交么