灵活就业社保的缴费基数则一般是以当地上年度在岗职工月平均工资的一定比例(如40%~100%)来确定。在缴费比例上,灵活就业社保的养老保险缴费比例通常为20%,医疗保险缴费比例根据当地法规有所不同。
那么,伊春灵活就业人员社保缴费基数最新标准,灵活就业人员自己交社保一个月得交多少钱?根据新社通app-社保缴费查询工具提供的2025社保缴费标准详情数据:
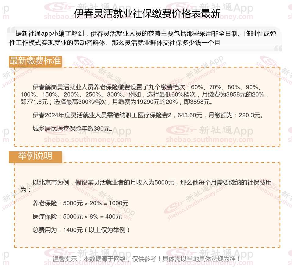
伊春鹤岗灵活就业人员养老保险缴费设置了九个缴费档次:60%、70%、80%、90%、100%、150%、200%、250%、300%。例如,选择最低60%档次,月缴费为3858元的20%,即771.6元;选择最高300%档次,月缴费为19290元的20%,即3858元。 伊春2024年度灵活就业人员需缴纳职工医疗保险费2,643.60元,月缴额为:220.3元。 城乡居民医疗保险年缴380元。

新社通APP社保计算器,一键算出您的社保缴费明细!
新社通社保计算器计算所得,数据仅供参考。
养老保险:随着年龄的增大,我们赚钱的能力会降低,而缴纳了社保后,我们的老年生活就可以得到基本体系。只要养老保险缴费年限达15年,到了法定退休年龄就可以按月领取养老金待遇。
工伤保险:保护因工作原因受伤或患职业病的劳动者获得必要的经济补偿和医疗服务。由用人单位全额缴纳。
失业保险:为失业者提供临时的生活补助,帮助他们度过求职期间的困难时期。缴纳比例通常较低,但能够在失业时提供一定的经济支持。
生育保险:这个由公司缴纳,需要缴满时间才可以使用。男员工的妻子未交社保的,也可享受福利。报销产检及生育时的各种费用,另外还有一笔生育津贴可以领取,通常会有1-2万。
医疗保险:为参保人员提供医疗报销服务,减轻因疾病带来的经济负担。同时,老年时还能享受相应的医保待遇。
灵活就业社保断缴多久后就无效了?
灵活就业人员社保一般可以连续3个月不交的,然后视为断缴。断缴影响如下:
社保断缴
根据法规,如果灵活就业人员未在时间内办理参保手续,或连续中断缴费三个月,这将被视为中断参保。在中断后办理参保手续并连续缴费满6个月后,方可再次享受医保待遇。然而,如果在中断后的3个月内及时补缴,那么从补缴的次月起就可以恢复医保待遇。
社保断缴的影响
养老保险是累计计算的,断缴不会对之前已经缴纳的养老保险产生影响,也不会清0。但断缴会影响退休后的养老金待遇,因为缴费年限越长,领取的养老金就越多。其他险种:如生育保险、工伤保险等,都需要连续缴纳一定的时间才能享受待遇。断缴会影响到这些险种的待遇享受。
医疗保险:社保一旦断缴,从断缴的第二个月开始,灵活就业人员就无法享受医保待遇。断缴超过3个月后,即使在续保时,也会有3个月的等待期,期间同样无法享受医保。此外,医疗保险的累计缴费年限也会受到影响,进而影响到退休后的医保待遇。
避免社保断缴的建议对于灵活就业人员来说,应尽量避免社保断缴。如果因某些原因无法继续缴纳社保,可以选择以个人的身份继续参保或者以城乡居民的身份参保。这样虽然待遇会低于职工社保,但至少可以保持社保的连续性,避免断缴带来的各种影响。
淮北社保
社保
广州社保缴费
福建福州灵活就业4050社保补贴多少钱
社保缴费基数及比例
高龄津贴发放标准公布
6070后社保补缴新规,70后一次性补缴社保农民2025年需要交多少
湖南高龄
南昌社保得缴纳多长时间?
社保断交会不会作废