灵活就业人员养老保险的缴费基数通常为本省上年度在岗职工月平均工资的100%来确定,但也可能存在不同的缴费档次,有些地区会提供60%至100%的不同缴费档次供灵活就业人员选择。缴费比例一般为20%,其中,8%部分进入个人账户,12%部分进入社会统筹基金。
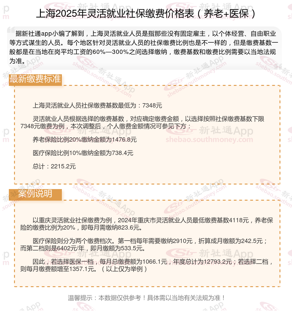
那么,上海灵活就业人员社保缴费基数最新标准,上海灵活就业社保多少钱一个月?根据新社通app-社保缴费查询工具提供的2025社保缴费标准详情数据:

据新社通app数据显示,上海灵活就业养老缴费基数明细如下:
养老缴费缴费基数为:7384元;
个人缴费比例:20%;
(注:本文数据仅供参考,具体以当地缴费标准为准)
如何了解自己的社保缴纳明细吗?点击新社通app社保计算器,帮您计算!
新社通app数据所得,数据仅供参考。
养老保险:目的是为了保护劳动者在退休后能够获得一定的经济来源,以维持其基本生活水平。缴费比例一般为个人缴纳8%,单位缴纳19%。需要至少累计缴纳15年才能在退休时领取基本养老金。
医疗保险:参加职工基本医疗保险的个人,达到法定退休年龄时累计缴费达到要求年限的,退休后不再缴纳基本医疗保险费,享受基本医疗保险待遇。
工伤保险:就是发生工伤后可以获得赔偿。由单位缴费,职工个人不缴纳。
失业保险:以在失业时获得失业保险金等补助。而失业保险这样的险种属于法规性保险,通常在商业保险公司是买不到的。
生育保险:如果有生育计划,缴纳社保后,在生育时间可以享受生育医疗费用报销,并且还可以领取生育津贴。
社保缴纳
社保断交
合肥社保
社保基数
年龄满 40/50 人员
社保最低缴费年限及时间速查表
个人社保缴费价格表来了2025年
补缴新规
云南昭通社保最低缴费
高龄补贴发放