灵活就业社保:就是自己交社保,缴费基数一般是社平工资的60%到300%。根据自己的预算选档次交就行,缴费比例一般为20%,费用全部自己出。
那么,南昌灵活就业人员社保缴费基数最新标准,南昌灵活就业社保多少钱一个月?根据新社通app-社保缴费查询工具提供的2025社保缴费标准详情数据:

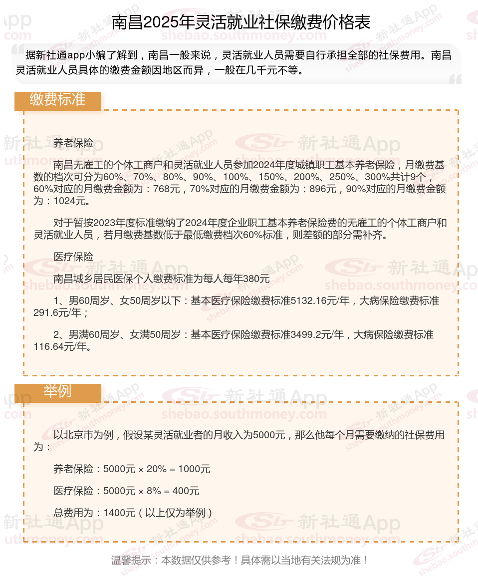
据新社通app数据显示,南昌企业灵活就业养老保险的缴费基数为:3839元。
缴费比例:在企业参保缴费的情况下,单位缴纳比例为16%,个人缴纳比例为8%。而灵活就业人员参保缴费的比例为个人20%。
另外,需要注意的是,这些缴费标准可能会随着时间和方案的变化而调整。为了获取最新的南昌灵活就业养老保险缴费标准信息,建议查阅相关消息或咨询当地社保部门。总的来说,了解并遵守当地的养老保险缴费标准是每个人的责任,也是保证个人权益的重要方案。
(注:本文数据仅供参考,具体以当地缴费标准为准)
》社保缴费不迷茫,用新社通社保计算器,查询您的社保缴费金额!
新社通社保计算器计算所得,数据仅供参考。
社保是一项重要的社会福利体系,对于个人和家庭的生活稳定、促进社会和谐发展具有不可替代的作用:
养老保险:满足最低年限,达到法定退休年龄后可以办理退休按月领取养老金。养老金可以一直领取到去世,而且随着社会生活水平的提高而“只增不减”,每年会调整增资,可以使老年得到稳定可靠。
失业保险:在失业期间,参保人员可以领取失业保险金,以应对失业期间的经济压力。
生育保险:生育保险主要针对女性参保人员,在生育期间提供一定的经济补偿和医疗报销服务。这有助于减轻女性在生育过程中的经济压力,保护的生育权益。
医疗保险:单位交9.8%,个人交2%。交的钱一部分进了个人账户,可以用来门诊结算、体检、去药房买药。另一部分进了资金池。平时去医院看病,通常有个起付线和封顶线,达到标准符合相关法规并且在医保目录范围内的,就可以报销,减轻个人负担。
工伤保险:因工伤导致无法工作时,工伤保险会提供相应的赔偿,减轻医疗费用和收入损失。
社保
补缴新规
领取社保福利补贴
社保断交
年龄满 40/50 人员
社保累计缴纳
补缴新规
申请4050需要什么条件
社保得缴纳多长时间
社保报销比例2025标准是多少