灵活就业社保同样包含养老保险和职工保险两类险种,按月缴纳,缴费金额根据缴费基数不同而不同。灵活就业社保的月缴费金额由缴费基数和当地法规而定,通常在几百元到几千元之间。如一些地区2025年灵活就业人员的医保月缴费金额一档为567.75元,二档月缴费为431.49元。随新社通-app小编了解一下具体详情。
什么是社保呢?
直白来讲,社保缴费就是个人或单位遵循法律,参与社会保险并缴纳对应费用的行为。社保的全称是社会保险,是通过立法强制要求用人单位为其员工缴纳的一种保护制。它主要包括五大险种:基本养老保险、基本医疗保险、工伤保险、失业保险和生育保险。确定社保缴费数额的因素有多个,主要涉及缴费基数、缴费比例,以及当地在社保方面的具体法规。
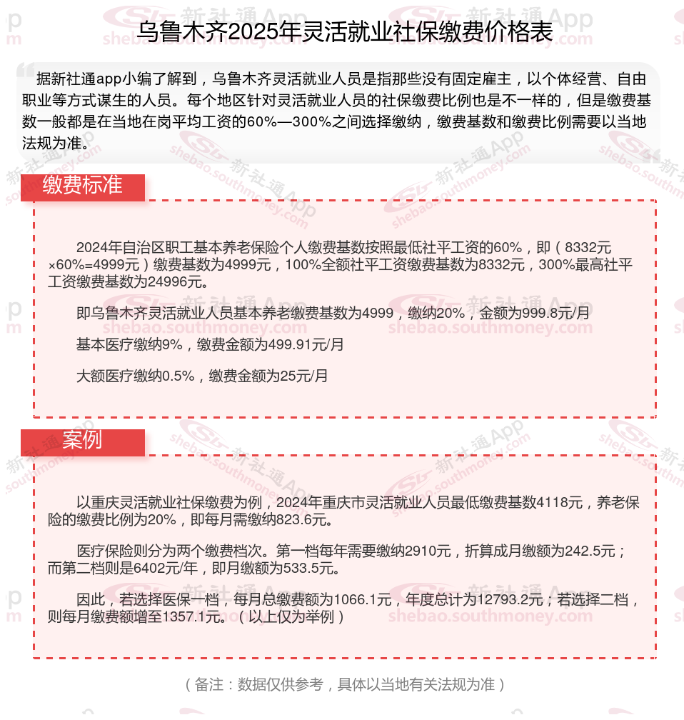
2024-2025灵活就业社保养老、医保缴费标准,乌鲁木齐灵活就业社保每月交多少钱?

》》了解您的社保缴纳明细——新社通app计算器!点击下方使用!
提示:乌鲁木齐灵活就业人员每个月的缴费压力还是比较大的,每个月的社保费用都是千元,缴费档次越高,灵活就业人员要缴纳的费用也越多。
当缴费档次越高,可以享受到的社保待遇也越多,退休后可以领到的养老金也越多,100%的缴费档次缴纳灵活就业社保比60%的缴费档次缴纳灵活就业社保可以领到的钱要多。
乌鲁木齐2025年灵活就业人员社保缴费标准公布
据新社通app显示,2024-2025年乌鲁木齐灵活就业人员养老保险的缴费标准:
养老保险缴费基数的下限为4575元;
养老保险缴费比例为20%。
(注:本文数据仅供参考,具体以当地缴费标准为准)
假设乌鲁木齐亲戚孔某的月工资为4575元,当地的灵活就业养老保险缴费基数为4575元。
据新社通app养老保险计算器显示,孔某个人缴费额:灵活就业个人按照其缴费基数的20%缴纳养老保险费。因此,孔某每月需要缴纳的养老保险费为4575元*20%=915元。
另外,需要注意的是,养老保险的缴费比例和基数可能会随着方案的调整而发生变化。因此,在计算养老保险缴费金额时,需要参考当地的最新方案和法规。
灵活就业补贴
社保
灵活就业人员自己
社保补缴
交社保的比例是多少?
社保福利补贴
社保个人账户余额
固原社保缴费
社保交完
社保补缴