灵活就业社保的缴费基数则一般是以当地上年度在岗职工月平均工资的一定比例(如40%~100%)来确定。在缴费比例上,灵活就业社保的养老保险缴费比例通常为20%,医疗保险缴费比例根据当地法规有所不同。
那么,四川资阳灵活就业人员社保缴费基数最新标准,灵活就业人员自己交社保一个月得交多少钱?根据新社通app-社保缴费查询工具提供的2025社保缴费标准详情数据:
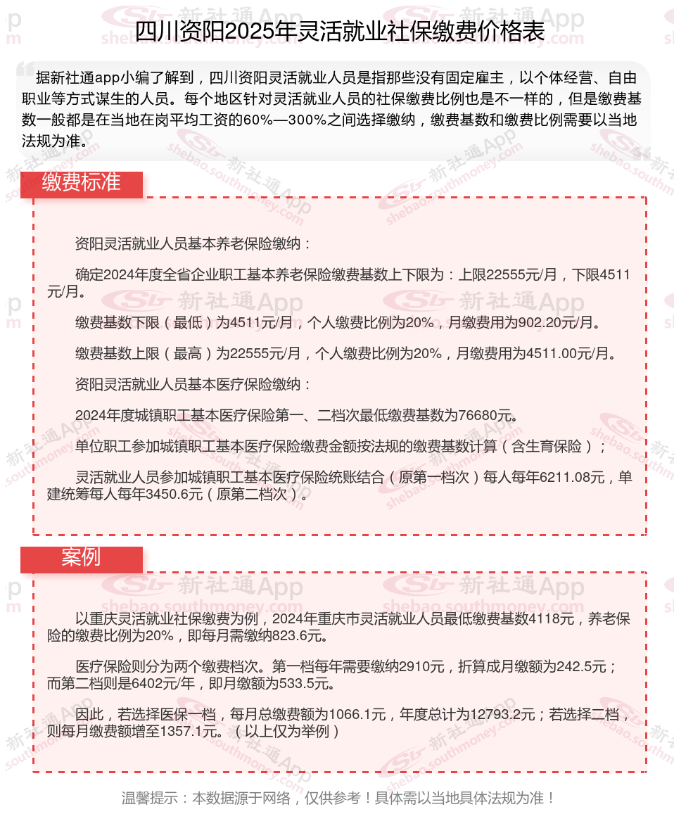
资阳灵活就业人员基本养老保险缴纳: 确定2024年度全省企业职工基本养老保险缴费基数上下限为:上限22555元/月,下限4511元/月。 缴费基数下限(最低)为4511元/月,个人缴费比例为20%,月缴费用为902.20元/月。 缴费基数上限(最高)为22555元/月,个人缴费比例为20%,月缴费用为4511.00元/月。 资阳灵活就业人员基本医疗保险缴纳: 2024年度城镇职工基本医疗保险第一、二档次最低缴费基数为76680元。 单位职工参加城镇职工基本医疗保险缴费金额按法规的缴费基数计算(含生育保险); 灵活就业人员参加城镇职工基本医疗保险统账结合(原第一档次)每人每年6211.08元,单建统筹每人每年3450.6元(原第二档次)。

》快来计算您的社保缴纳计算明细,点击新社通app社保计算器,轻松测算!
新社通社保计算器计算所得,数据仅供参考。
交社保的重心目的在于保护公民在遭遇年老、疾病、工伤、失业及生育等生活风险时,能够依据法律法规,从社会那里获得必要的物质援助与帮助。社保的作用为:
养老保险:目的是为了保护劳动者在退休后能够获得一定的经济来源,以维持其基本生活水平。缴费比例一般为个人缴纳8%,单位缴纳19%。需要至少累计缴纳15年才能在退休时领取基本养老金。
工伤保险:是发生工伤后可以获得赔偿。由单位缴费,职工个人不缴纳。
失业保险:在失业的时候,缴纳社保的个人可以领取失业保险金。失业保险金可以在一定程度上帮助失业人员度过失业期,减轻经济压力,同时也有助于他们寻找新的工作机会。
生育保险:为职工提供生育报销及相关待遇,降低生育成本,鼓励生育法规的落地。
医疗保险:为疾病提供保险,减轻因疾病带来的经济负担。
灵活就业社保停止缴费一般多久会失效?有什么影响?
灵活就业人员社保一般可以连续3个月不交的,然后视为断缴。断缴影响如下:
社保断缴
根据法规,如果灵活就业人员未在时间内办理参保手续,或连续中断缴费三个月,这将被视为中断参保。在中断后办理参保手续并连续缴费满6个月后,方可再次享受医保待遇。然而,如果在中断后的3个月内及时补缴,那么从补缴的次月起就可以恢复医保待遇。
社保断缴的影响
医疗保险:社保一旦断缴,从断缴的第二个月开始,灵活就业人员就无法享受医保待遇。断缴超过3个月后,即使在续保时,也会有3个月的等待期,期间同样无法享受医保。此外,医疗保险的累计缴费年限也会受到影响,进而影响到退休后的医保待遇。
养老保险是累计计算的,断缴不会对之前已经缴纳的养老保险产生影响,也不会清0。但断缴会影响退休后的养老金待遇,因为缴费年限越长,领取的养老金就越多。其他险种:如生育保险、工伤保险等,都需要连续缴纳一定的时间才能享受待遇。断缴会影响到这些险种的待遇享受。避免社保断缴的建议对于灵活就业人员来说,应尽量避免社保断缴。如果因某些原因无法继续缴纳社保,可以选择以个人的身份继续参保或者以城乡居民的身份参保。这样虽然待遇会低于职工社保,但至少可以保持社保的连续性,避免断缴带来的各种影响。
甘肃兰州社保缴费
社保缴费年限档次时间表公布
温州社保缴费
一次性补缴
乌鲁木齐社保缴费
个人社保缴费在哪里查询缴费记录,个人社保缴费明细在哪里查询?
社保累计缴纳
社保个人缴费价格表
12333社保个人账户查询怎么查?
社保断交