灵活就业社保按月缴纳,其缴费金额根据缴费基数而定,且该社保包含养老保险和职工保险两种险种。随新社通-app小编了解一下具体详情。
什么是社保呢?
所谓社保缴纳,其实就是单位与个人按照法规,向社会保险系统按时足额缴纳费用的行动。社保是社会保险的简称,社会保险包括五个险种;而五险一金指的是养老保险、生育保险、医疗保险、失业保险、工伤保险和住房公积金。影响社保缴费金额的关键因素有缴费基数、缴费比例,同时也受所在地具体法规的制约。
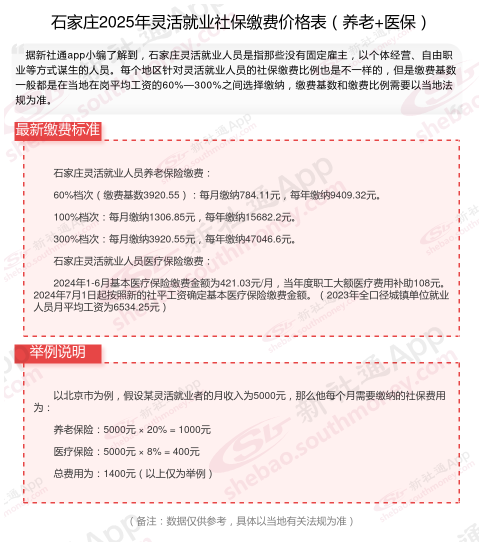
石家庄灵活就业社保每月交多少钱?2024-2025年灵活就业人员缴费标准最新(养老保险、医疗保险)如下:

》》新社通APP社保计算器,一键算出您的社保缴费明细!
提示:石家庄灵活就业人员每个月的缴费压力还是比较大的,每个月的社保费用都是千元,缴费档次越高,灵活就业人员要缴纳的费用也越多。
当缴费档次越高,可以享受到的社保待遇也越多,退休后可以领到的养老金也越多,100%的缴费档次缴纳灵活就业社保比60%的缴费档次缴纳灵活就业社保可以领到的钱要多。
石家庄2025年灵活就业人员社保缴费标准公布
据新社通app显示,2024-2025年石家庄灵活就业人员养老保险的缴费标准:
养老保险缴费基数的下限为3726元;
养老保险缴费比例为20%。
(注:本文数据仅供参考,具体以当地缴费标准为准)
假设石家庄网友孔某的工资总额为3726元,那么孔某的缴费基数就是3726元的60%到300%之间。如果他选择按照缴费基数为3726,据新社通app养老保险计算器测算显示,孔某个人缴费额就是3726元*20%,等于745.2元。
需要注意的是,具体的缴费比例和缴费基数可能会因地区和方案的不同而有所差异。以上例子仅供参考,实际计算时应根据当地的具体方案来确定。
甘肃兰州社保缴费
社保缴费年限档次时间表公布
温州社保缴费
一次性补缴
乌鲁木齐社保缴费
个人社保缴费在哪里查询缴费记录,个人社保缴费明细在哪里查询?
社保累计缴纳
社保个人缴费价格表
12333社保个人账户查询怎么查?
社保断交