灵活就业社保月缴费金额受当地法规和缴费基数影响,多在几百元至几千元,如2025年一些地区灵活就业人员医保月缴费一档是567.75元,二档是431.49元。随新社通-app小编了解一下具体详情。
什么是社保呢?
所谓缴纳社保,指的是个人或单位依照法规,按时、足额向社会保险缴纳费用的行动。社保指的就是社会保险,主要有养老保险、医疗保险、生育保险、失业保险、工伤保险五个险种。需要注意的是,参保人必须满足一定的条件,履行了社保的缴费义务,才可以享受相关的社会保险待遇。社保缴费金额的大小由缴费基数、缴费比例,以及所在地区在社保方面的具体法规等因素所确定。
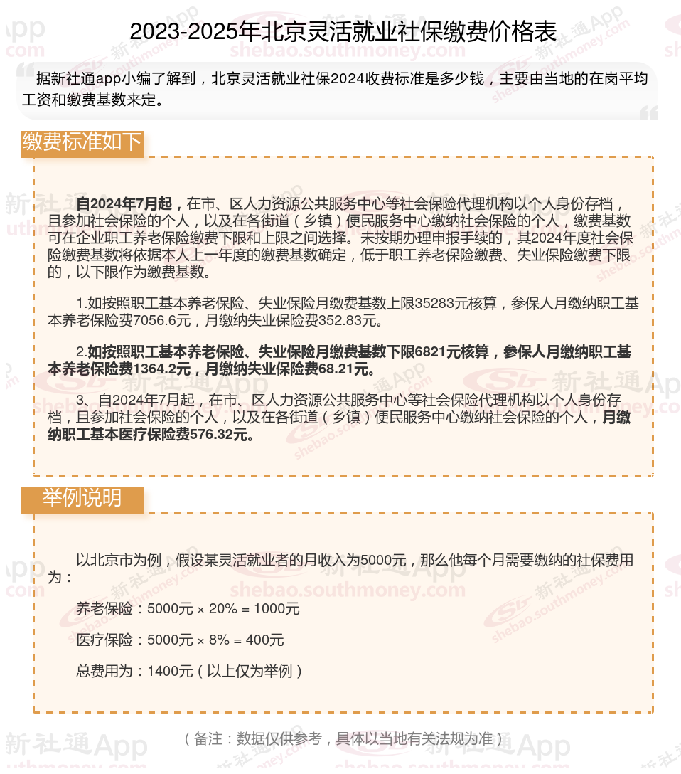
灵活就业社保养老、医保缴费标准是多少钱一个月,北京灵活就业社保每月交多少钱?

》》想知道自己社保缴纳多少钱吗?快来新社通app社保在线计算器,一键测算!
提示:北京灵活就业人员每个月的缴费压力还是比较大的,每个月的社保费用都是千元,缴费档次越高,灵活就业人员要缴纳的费用也越多。
当缴费档次越高,可以享受到的社保待遇也越多,退休后可以领到的养老金也越多,100%的缴费档次缴纳灵活就业社保比60%的缴费档次缴纳灵活就业社保可以领到的钱要多。
北京2025年灵活就业人员社保缴费标准公布
据新社通app显示,北京灵活就业人员养老缴费基数2024-2025年最新标准如下:
养老保险最低缴费基数为:6326元;
个人缴费比例:20%,个人缴费金额:1265.2元;
(注:本文数据仅供参考,具体以当地缴费标准为准)
假设北京有个亲戚张某养老保险缴费基数为6326元,灵活就业个人按照20%的比例缴纳养老保险费用。则张某的养老保险缴费计算如下:
养老保险费金额=养老保险缴费基数*个人缴费比例
个人缴费部分:
据新社通app养老保险计算器显示,缴费金额:6326元*20%=1265.2元。所以,张某每月需要个人缴纳1265.2元的养老保险费用。
请注意,这只是一个基本的计算示例。实际上,养老保险的缴费金额还可能受到其他因素的影响,如个人工资水平超过或低于当地社会平均工资的一定倍数时,缴费基数的确定会有所不同。此外,各地的具体方案也可能会有所差异,因此在实际计算时,需要参考当地的相关方案。
如果您需要具体的计算或了解更详细的信息,建议您咨询当地的社保部门或相关机构,以获取最准确的信息。
无锡最低工资
灵活社保缴费
宁夏银川社保
社保缴费记录
黑龙江高龄补贴标准最新
高龄津贴发放标准公布
如何查询个人社保缴费记录
社保断交会不会作废
白山社保
社保待遇认证不了怎么回事