灵活就业社保:主要包括养老和医疗保险,不包括工伤、失业和生育保险。
据新社通app数据显示,黑龙江牡丹江灵活就业养老保险缴费基数2024-2025年最新标准如下:
2025年度,全省职工基本养老保险缴费基数上限为全口径工资的300%,即21030元/月;下限为全口径工资的60%,即4206元/月。
个人缴费比例:20%;
(注:本文数据仅供参考,具体以当地缴费标准为准)
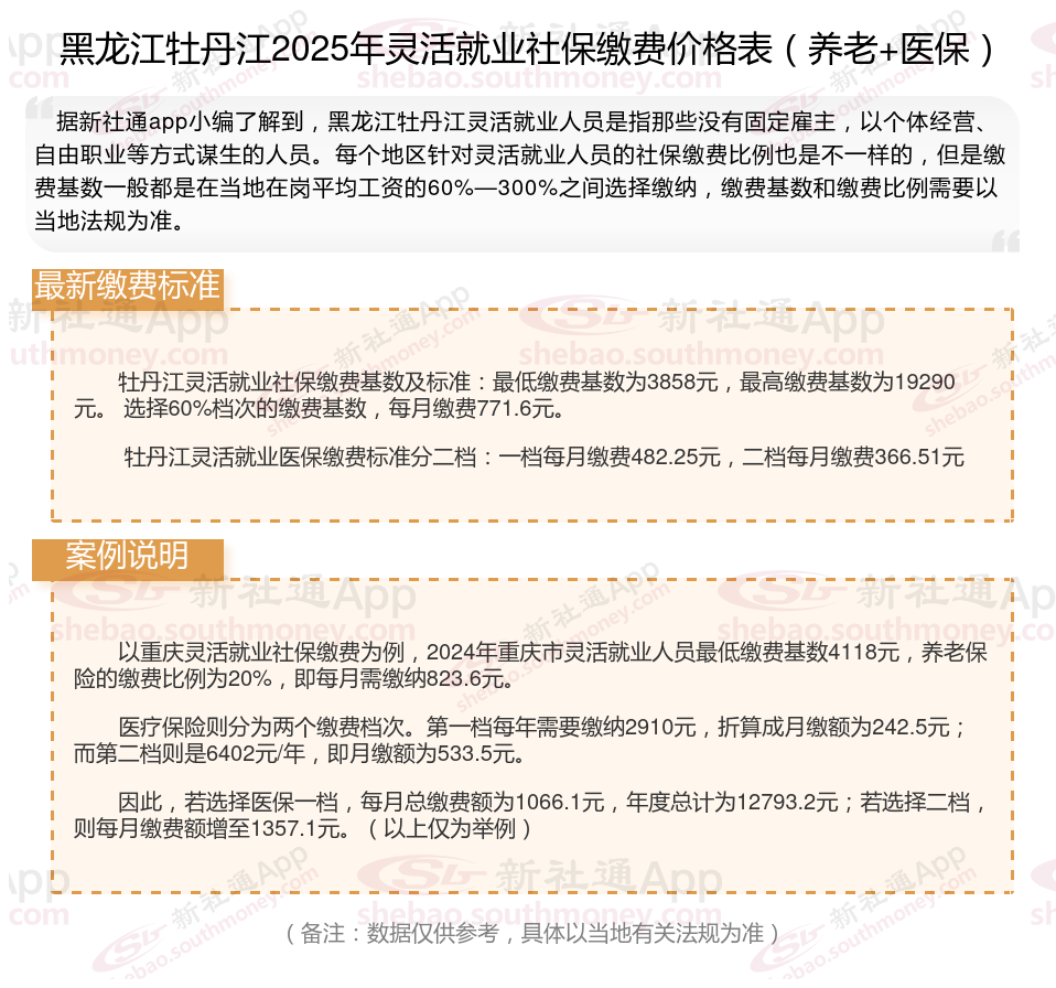
黑龙江牡丹江灵活就业社保缴费标准,黑龙江牡丹江社保缴费多少钱?下表是2024-2025年黑龙江牡丹江社保费用明细参考,根据新社通app-社保缴费查询工具提供的最新数据如下:

牡丹江灵活就业社保缴费基数及标准:最低缴费基数为3858元,最高缴费基数为19290元。 选择60%档次的缴费基数,每月缴费771.6元。
牡丹江灵活就业医保缴费标准分二档:一档每月缴费482.25元,二档每月缴费366.51元
相关案例计算:
假设黑龙江牡丹江网友秦某的工资总额为4206元,那么秦某的缴费基数就是4206元的60%到300%之间。如果他选择按照缴费基数为4206,据新社通app养老保险计算器测算显示,秦某个人缴费额就是4206元*20%,等于841.2元。
需要注意的是,具体的缴费比例和缴费基数可能会因地区和方案的不同而有所差异。以上例子仅供参考,实际计算时应根据当地的具体方案来确定。
灵活就业人员养老保险的缴费基数通常为本省上年度在岗职工月平均工资的100%来确定,但也可能存在不同的缴费档次,有些地区会提供60%至100%的不同缴费档次供灵活就业人员选择。缴费比例一般为20%,其中,8%部分进入个人账户,12%部分进入社会统筹基金。
社保个人账户余额
社保缴纳
青海西宁社保缴费年限查询?如何查询自己社保交了多少年?
70到75岁之间的企退人员社保每月补贴是多少
缴纳社保
城乡居民社保
社保个人账户余额
个人社保缴费在哪里查询缴费记录,个人社保缴费明细在哪里查询?
高龄补贴发放
调整保险基数